HOME   LIST
‹–   –›

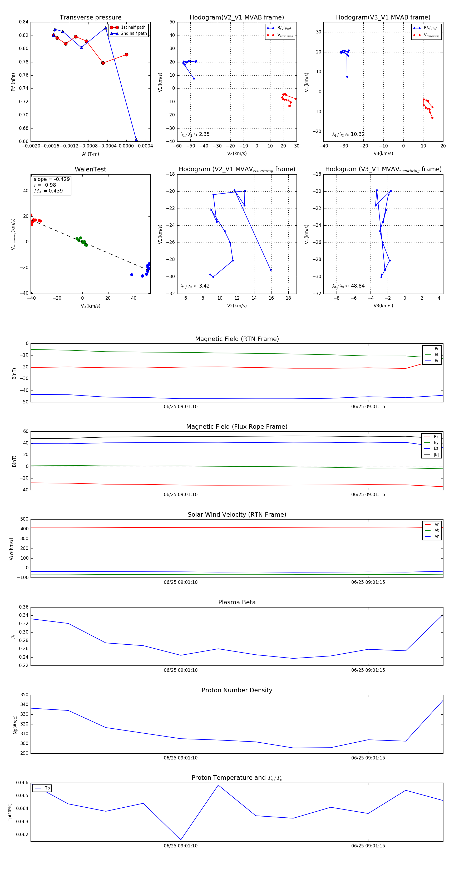
Flux Rope in 2024

Flux Rope Event 2024-06-25 09:01:06 ~ 2024-06-25 09:01:17 (12 seconds)


plot