HOME   LIST
‹–   –›

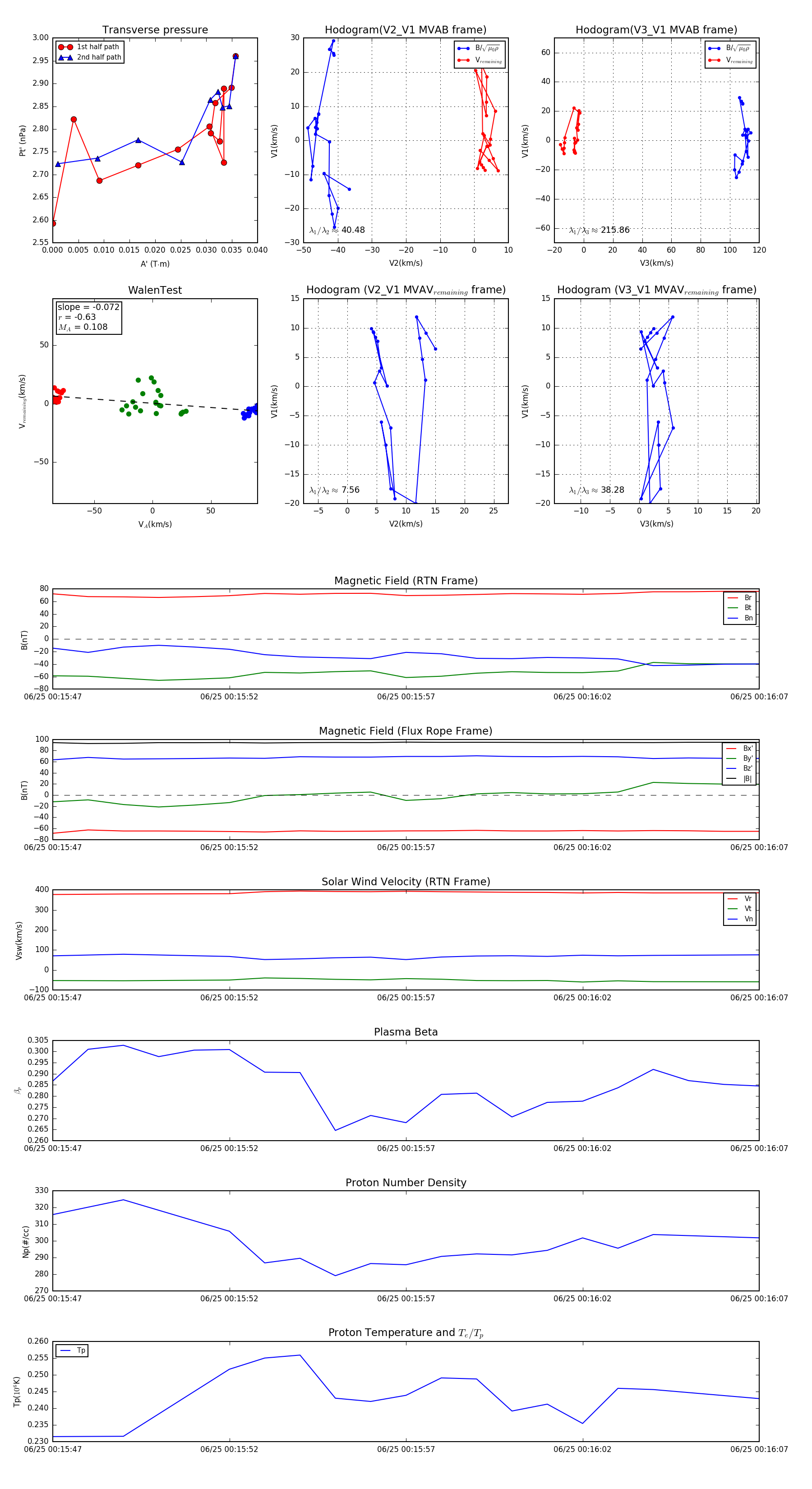
Flux Rope in 2024

Flux Rope Event 2024-06-25 00:15:47 ~ 2024-06-25 00:16:07 (21 seconds)


plot