HOME   LIST
‹–   –›

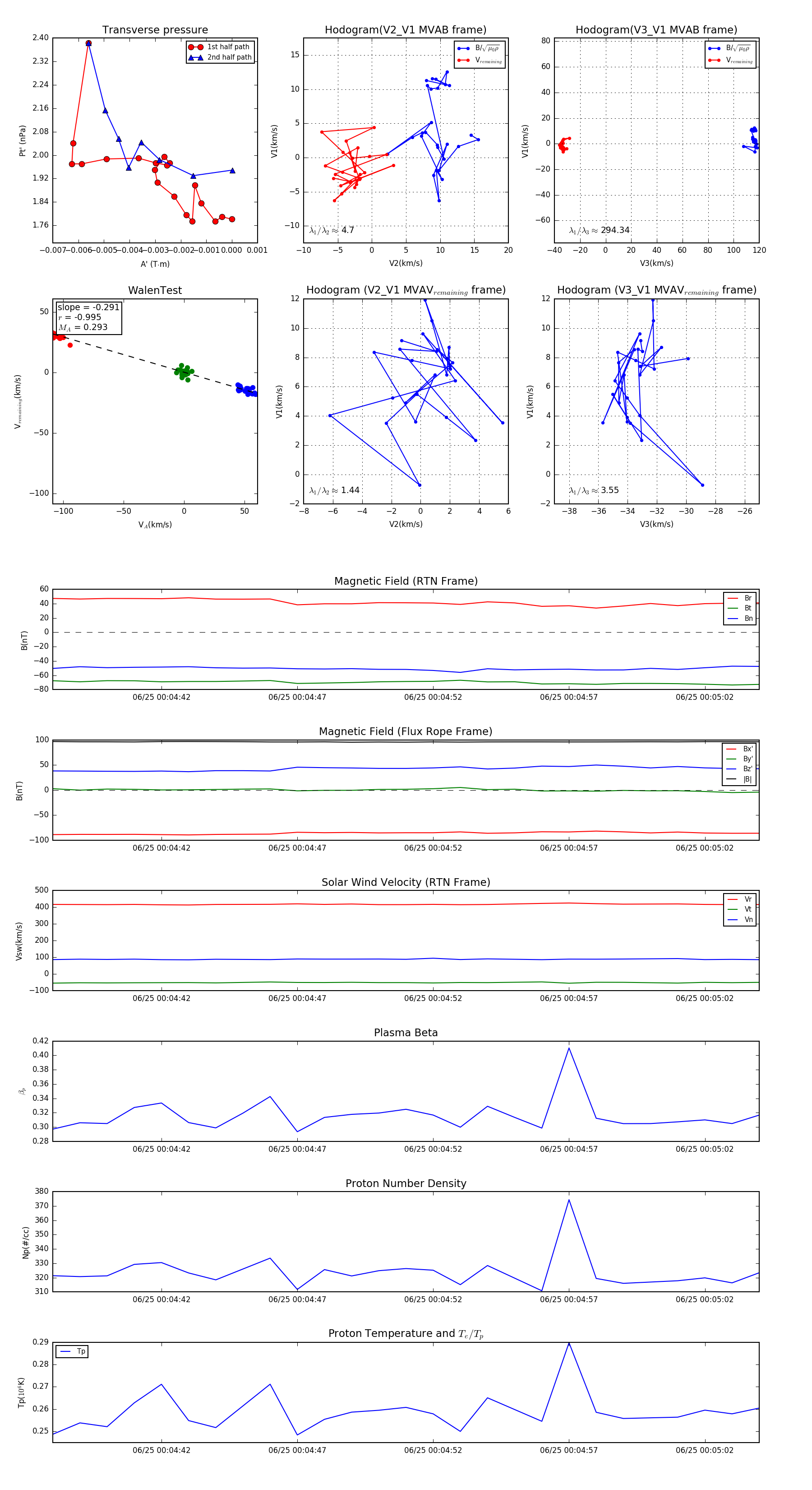
Flux Rope in 2024

Flux Rope Event 2024-06-25 00:04:38 ~ 2024-06-25 00:05:04 (27 seconds)


plot