HOME   LIST
‹–   –›

Flux Rope in 2024

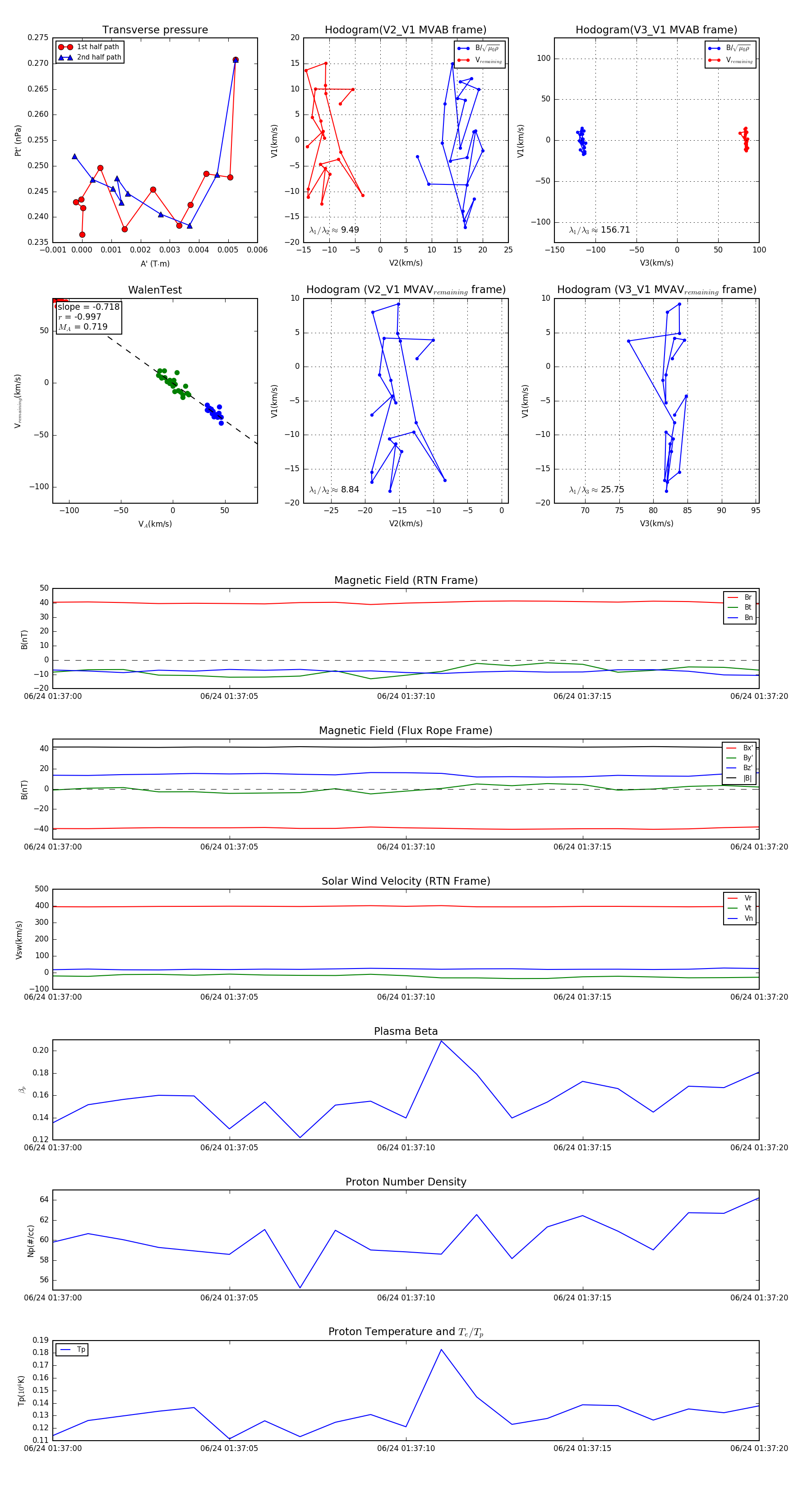
Flux Rope Event 2024-06-24 01:37:00 ~ 2024-06-24 01:37:20 (21 seconds)


plot