HOME   LIST
‹–   –›

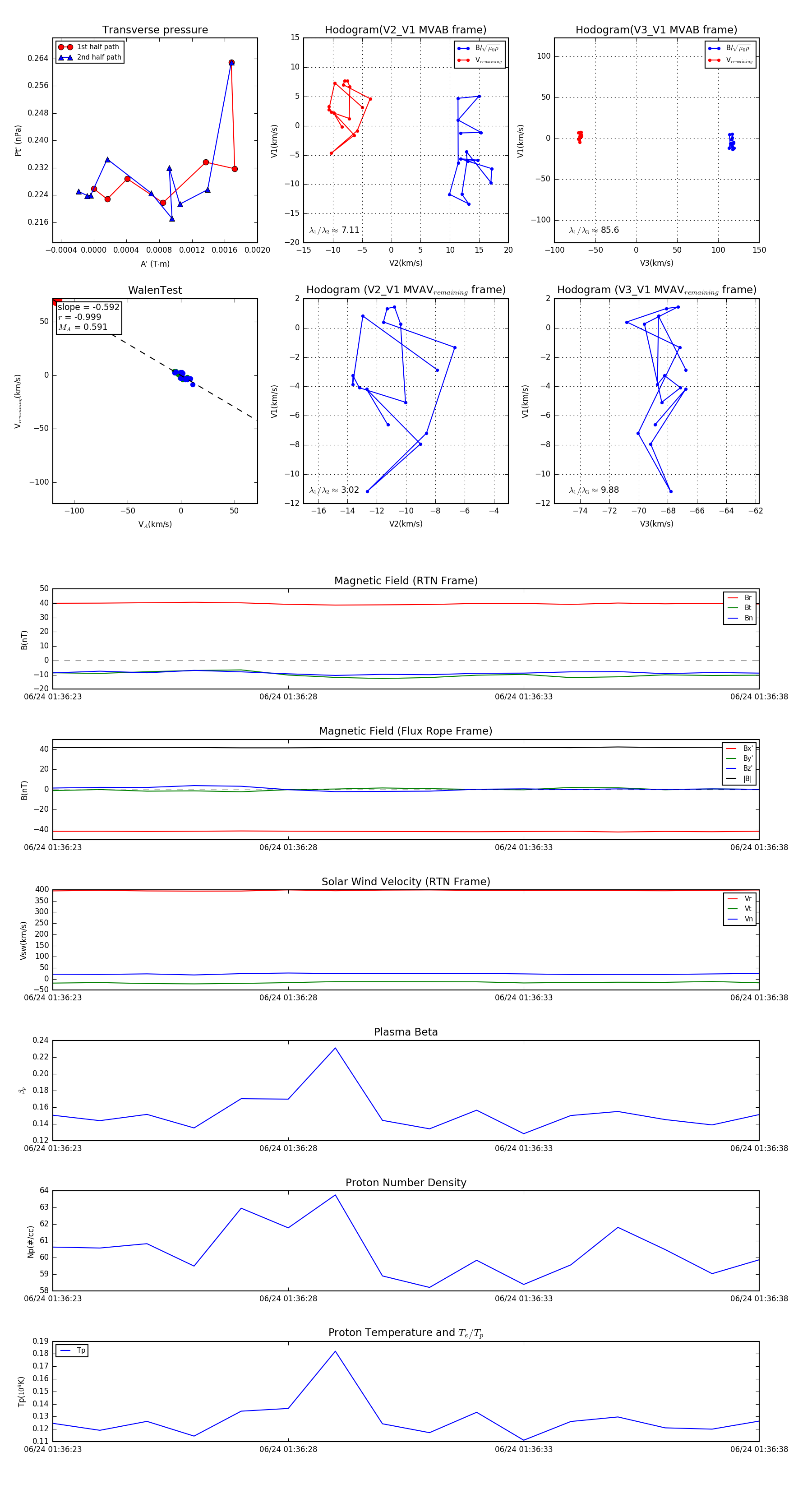
Flux Rope in 2024

Flux Rope Event 2024-06-24 01:36:23 ~ 2024-06-24 01:36:38 (16 seconds)


plot