HOME   LIST
‹–   –›

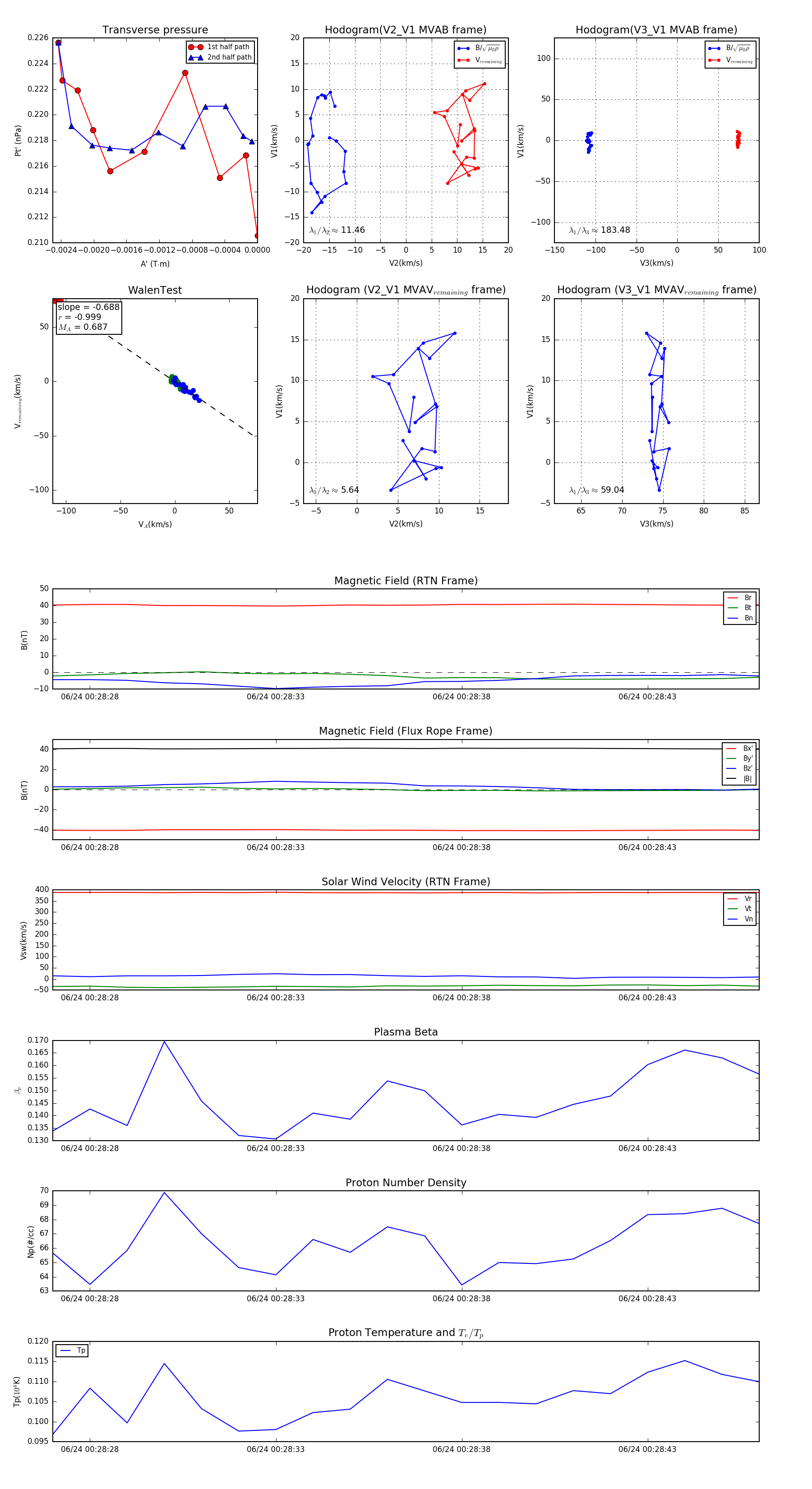
Flux Rope in 2024

Flux Rope Event 2024-06-24 00:28:27 ~ 2024-06-24 00:28:46 (20 seconds)


plot