HOME   LIST
‹–   –›

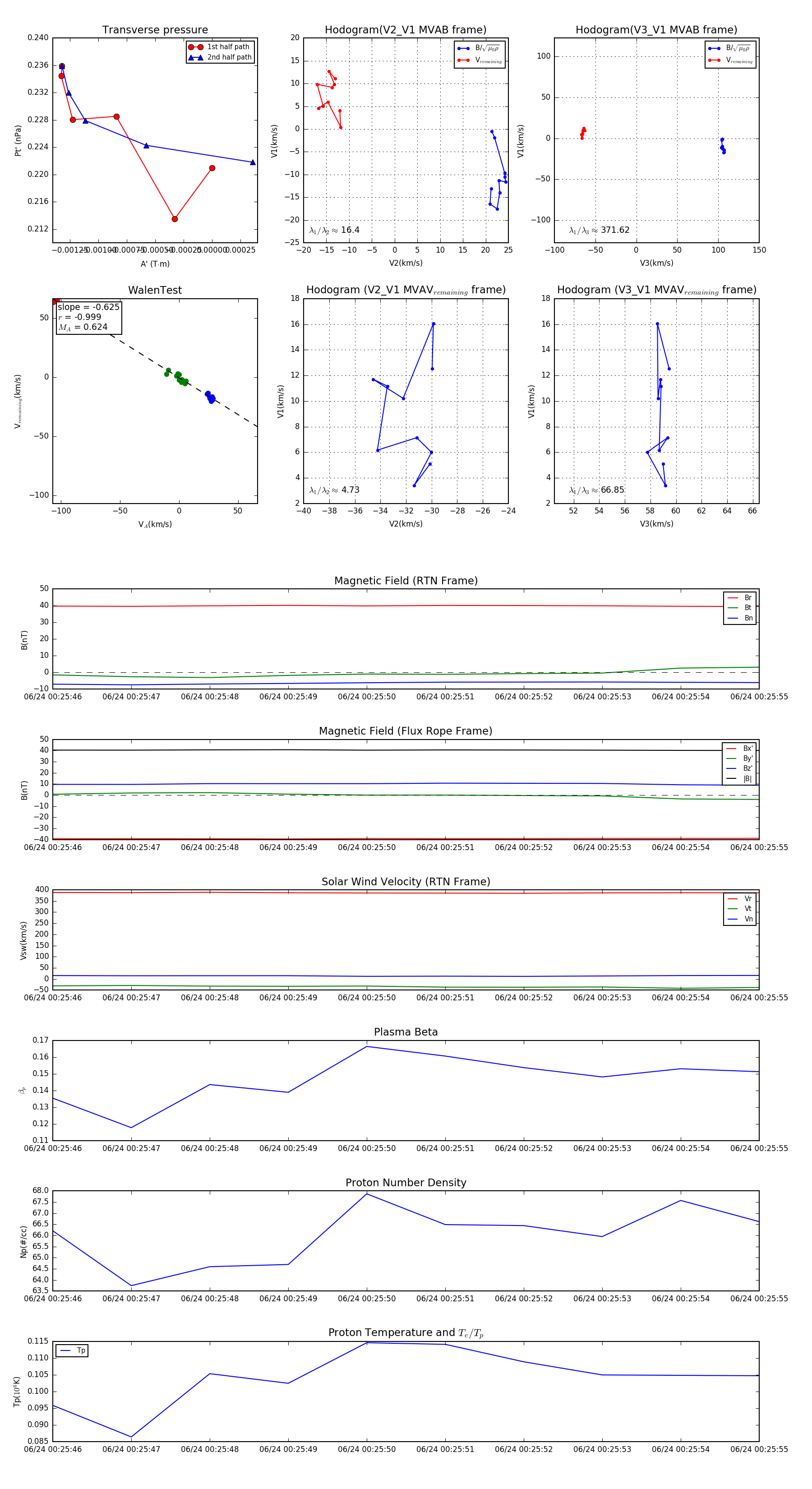
Flux Rope in 2024

Flux Rope Event 2024-06-24 00:25:46 ~ 2024-06-24 00:25:55 (10 seconds)


plot