HOME   LIST
‹–   –›

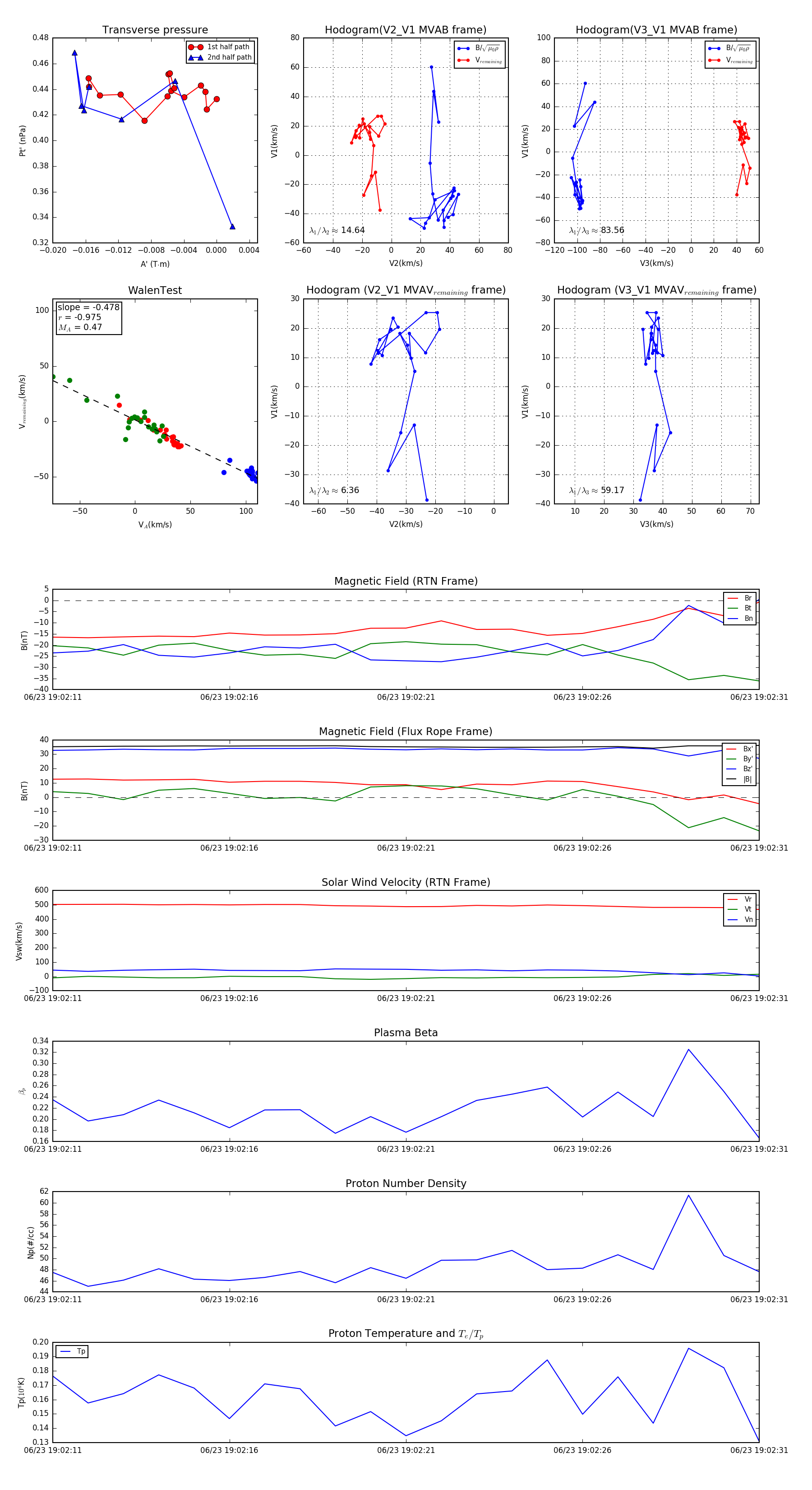
Flux Rope in 2024

Flux Rope Event 2024-06-23 19:02:11 ~ 2024-06-23 19:02:31 (21 seconds)


plot