HOME   LIST
‹–   –›

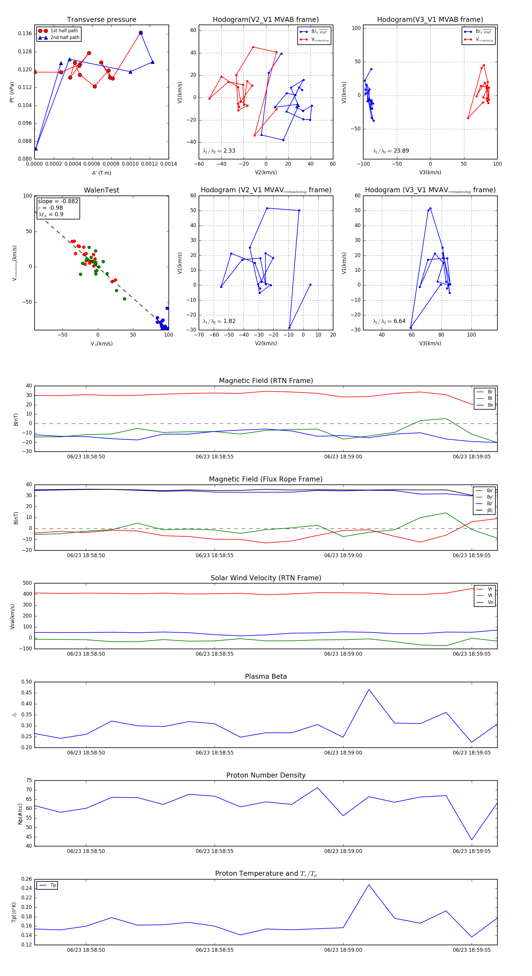
Flux Rope in 2024

Flux Rope Event 2024-06-23 18:58:48 ~ 2024-06-23 18:59:06 (19 seconds)


plot