HOME   LIST
‹–   –›

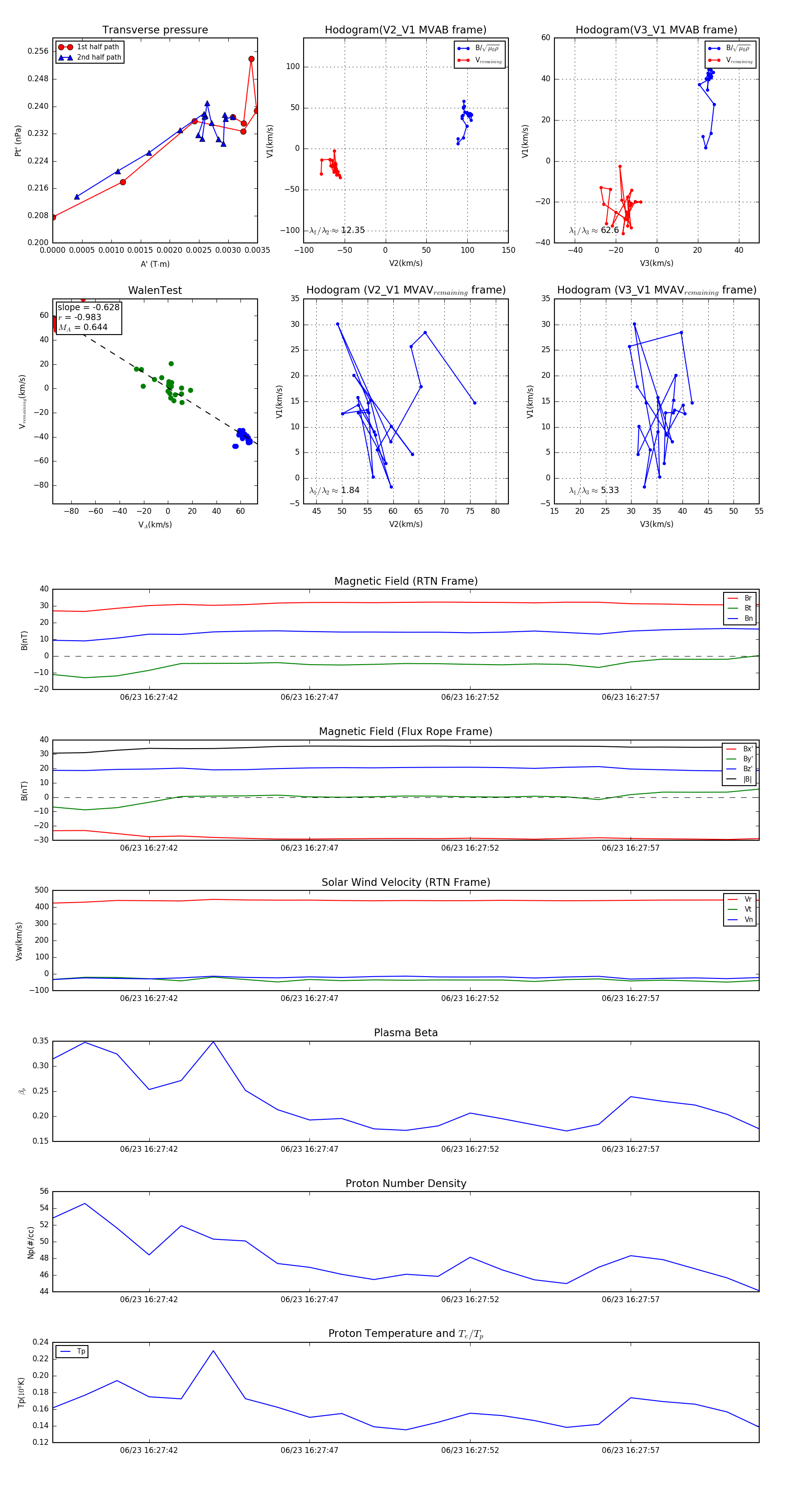
Flux Rope in 2024

Flux Rope Event 2024-06-23 16:27:39 ~ 2024-06-23 16:28:01 (23 seconds)


plot