HOME   LIST
‹–   –›

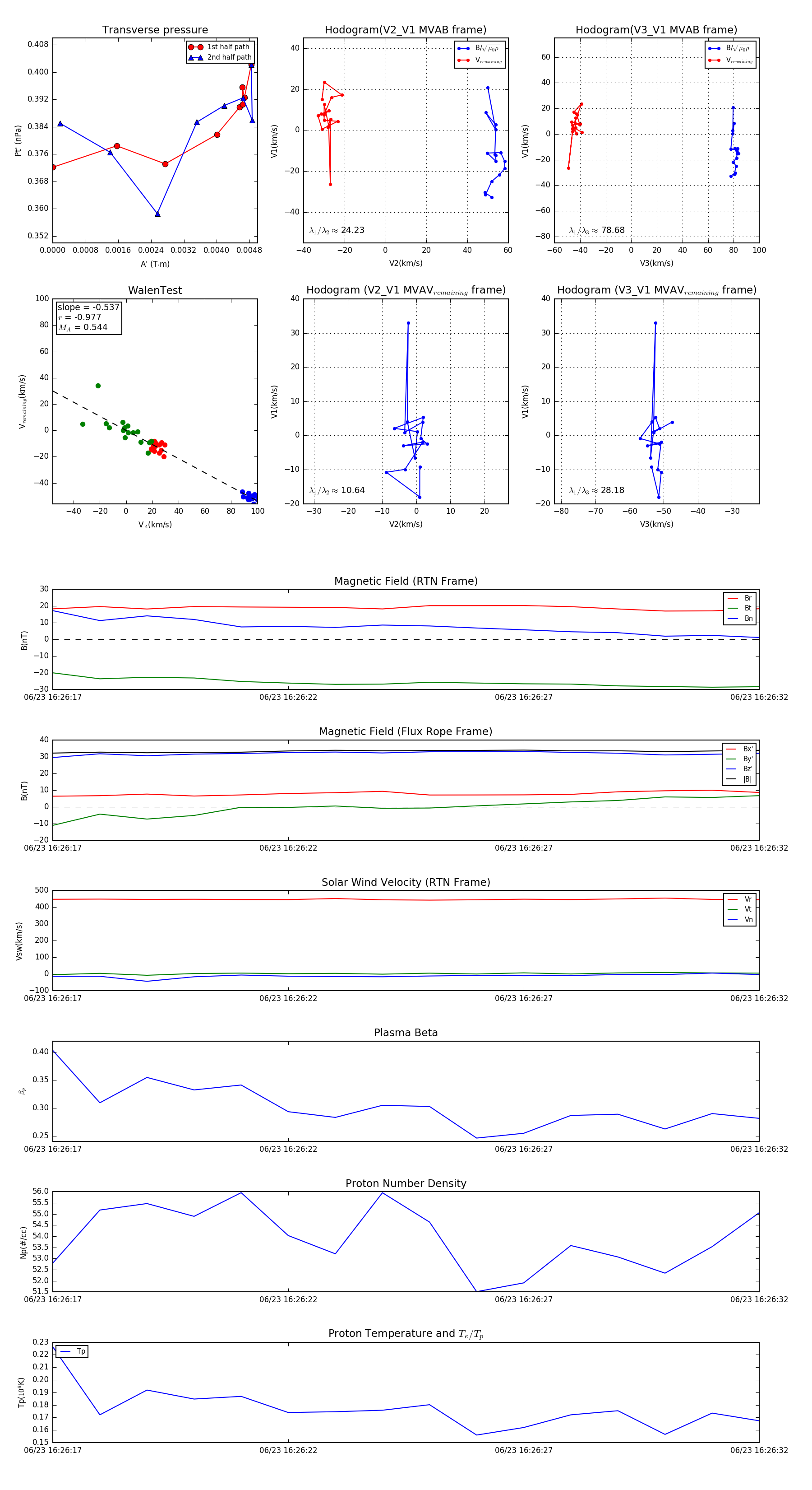
Flux Rope in 2024

Flux Rope Event 2024-06-23 16:26:17 ~ 2024-06-23 16:26:32 (16 seconds)


plot