HOME   LIST
‹–   –›

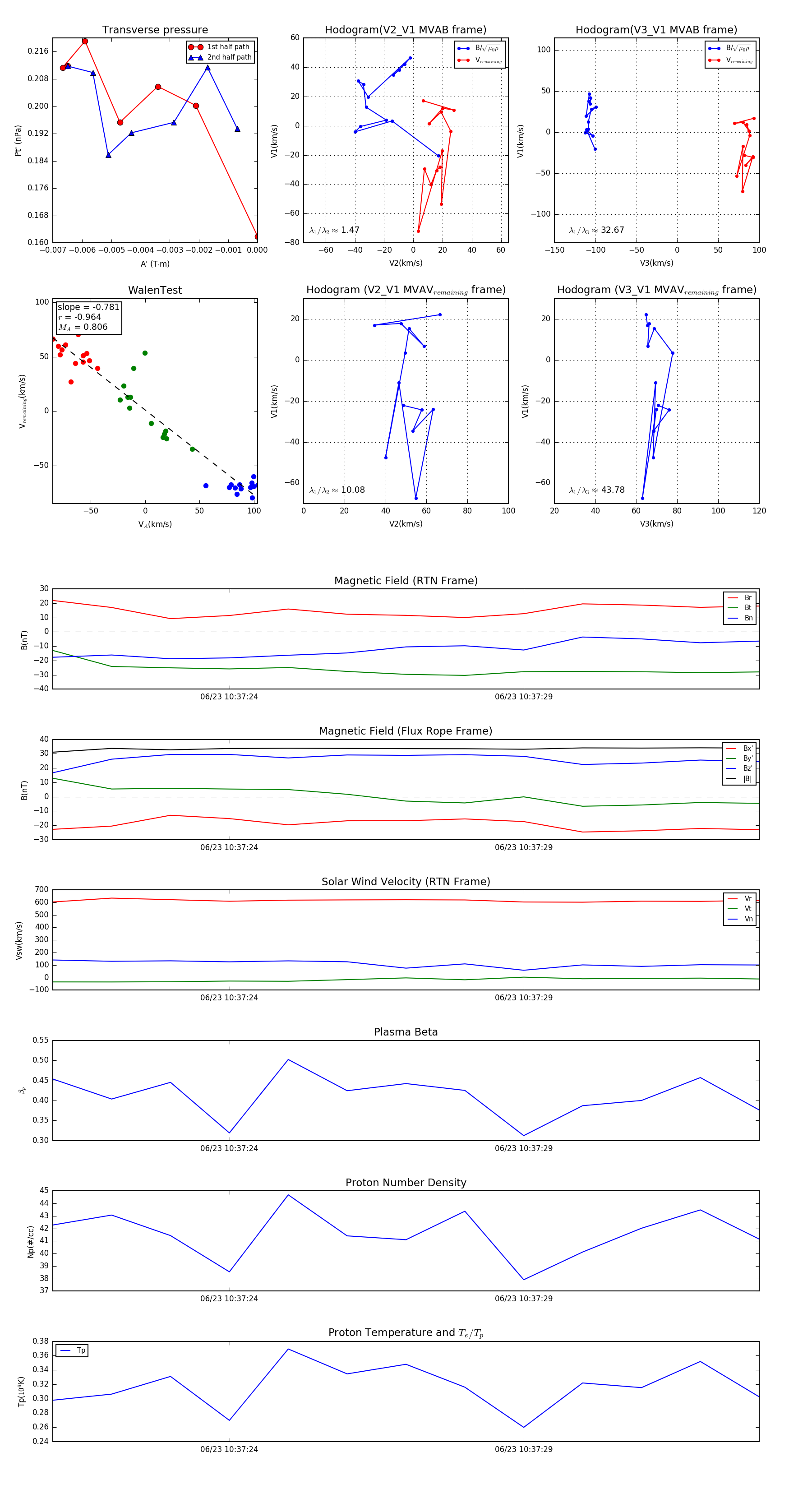
Flux Rope in 2024

Flux Rope Event 2024-06-23 10:37:21 ~ 2024-06-23 10:37:33 (13 seconds)


plot