HOME   LIST
‹–   –›

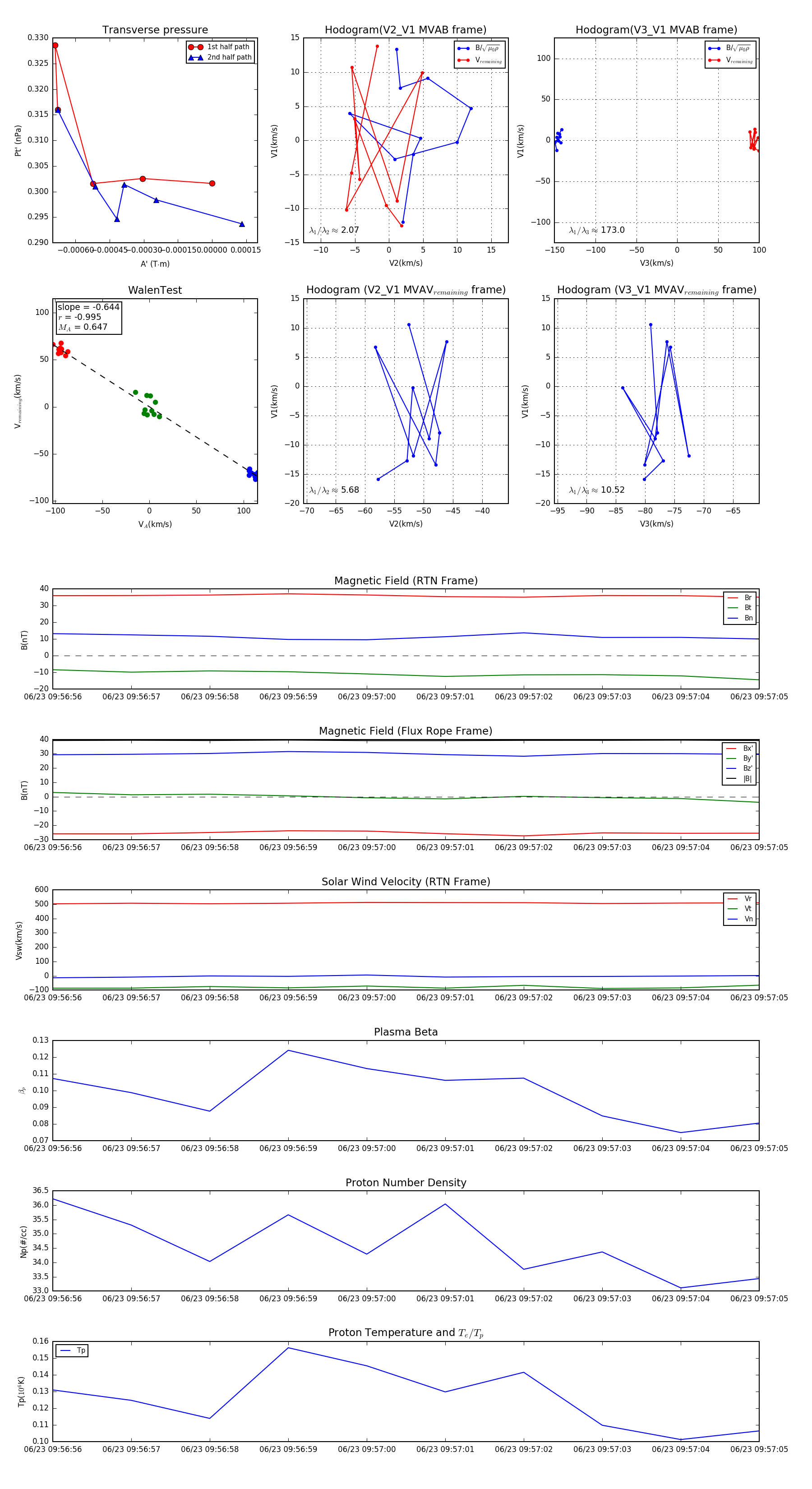
Flux Rope in 2024

Flux Rope Event 2024-06-23 09:56:56 ~ 2024-06-23 09:57:05 (10 seconds)


plot