HOME   LIST
‹–   –›

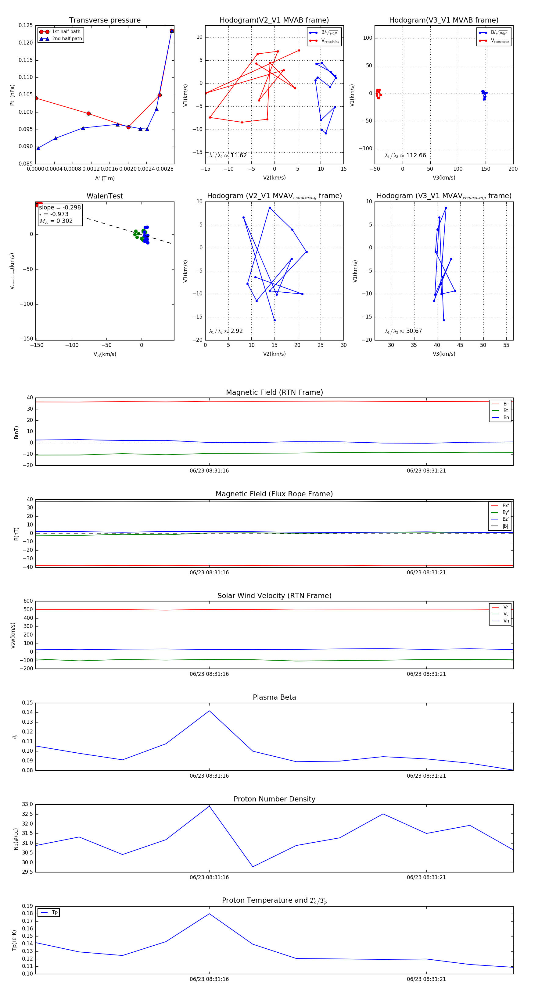
Flux Rope in 2024

Flux Rope Event 2024-06-23 08:31:12 ~ 2024-06-23 08:31:23 (12 seconds)


plot