HOME   LIST
‹–   –›

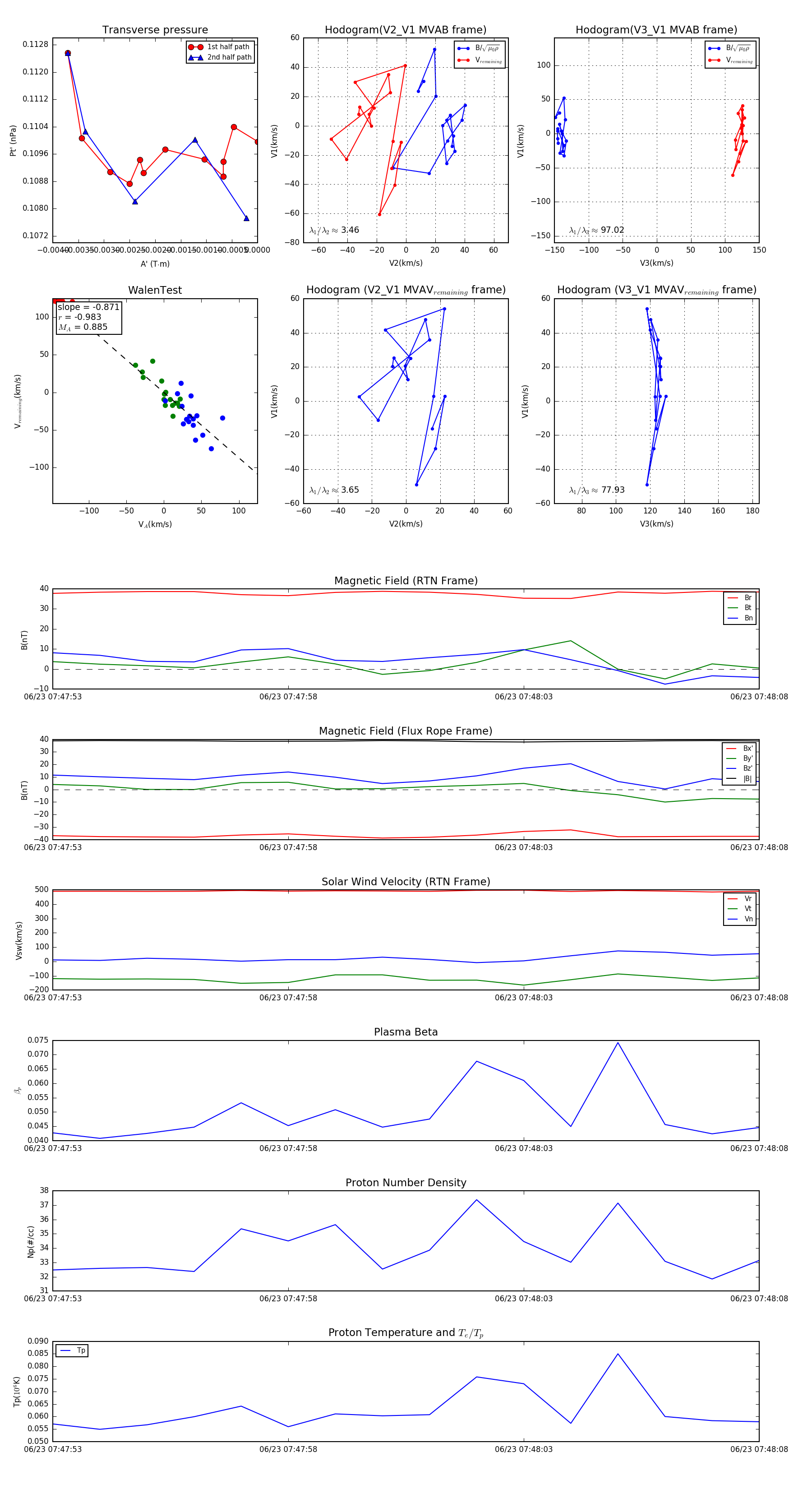
Flux Rope in 2024

Flux Rope Event 2024-06-23 07:47:53 ~ 2024-06-23 07:48:08 (16 seconds)


plot