HOME   LIST
‹–   –›

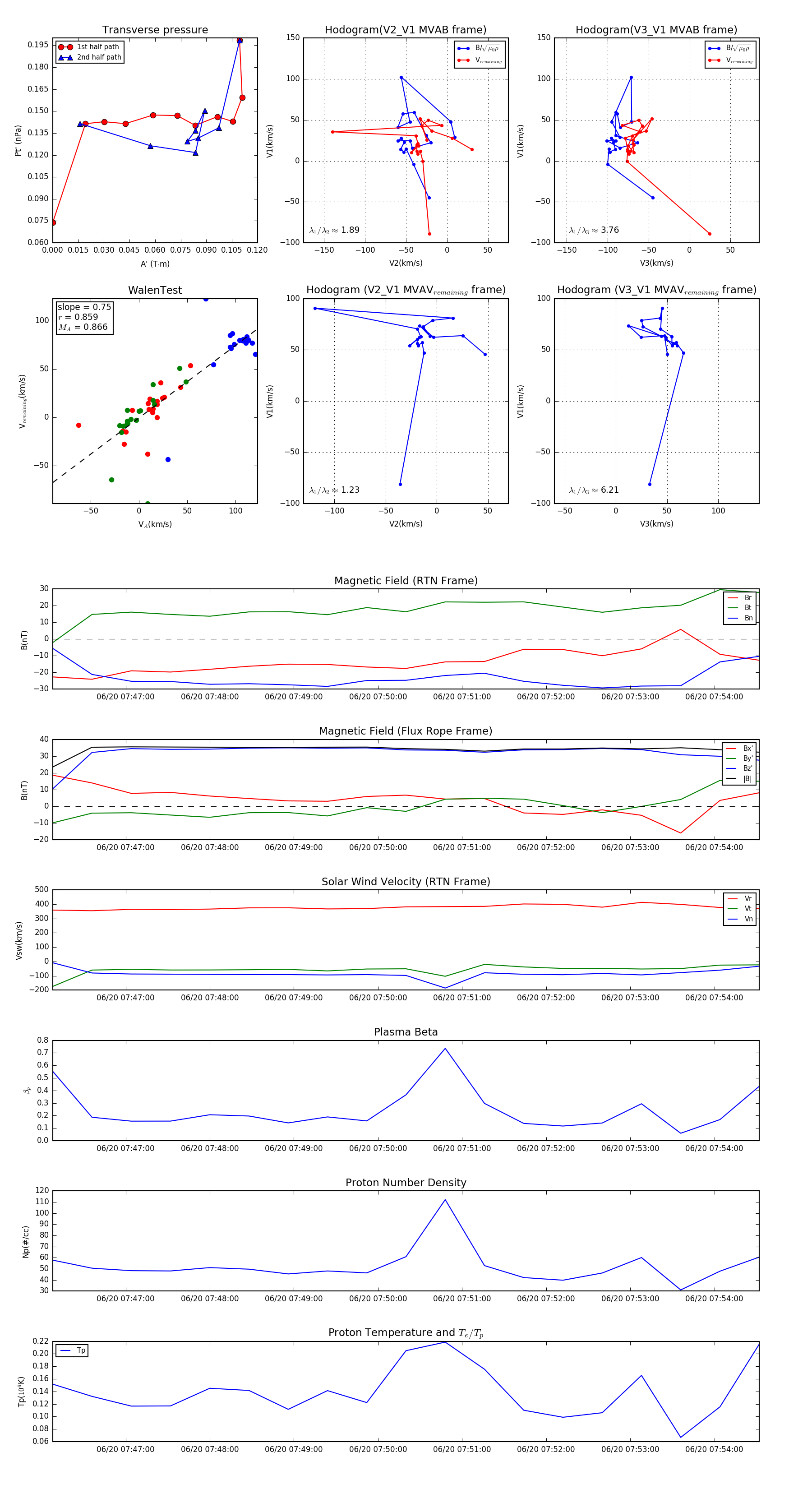
Flux Rope in 2024

Flux Rope Event 2024-06-20 07:46:08 ~ 2024-06-20 07:54:32 (505 seconds)


plot