HOME   LIST
‹–   –›

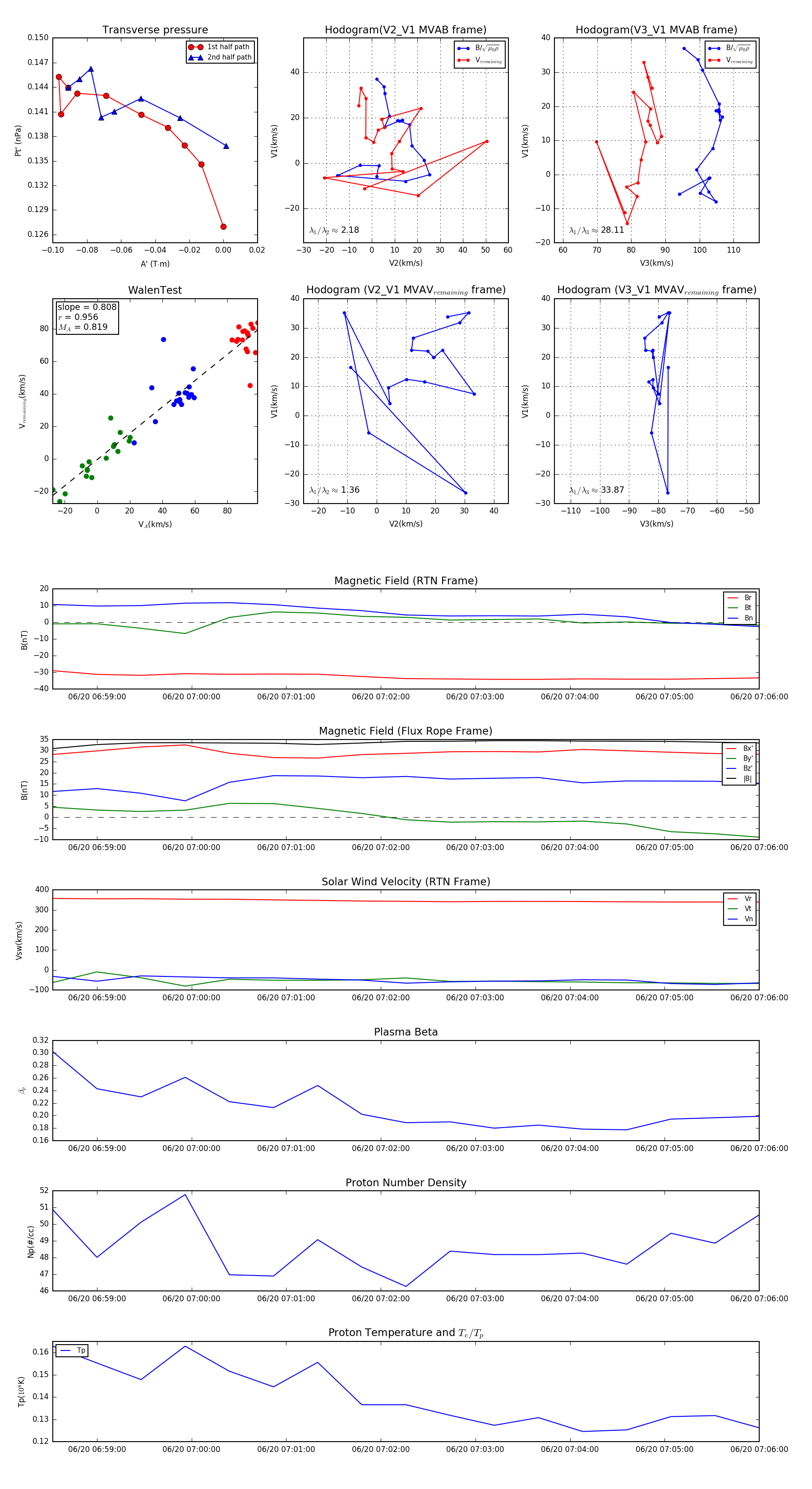
Flux Rope in 2024

Flux Rope Event 2024-06-20 06:58:32 ~ 2024-06-20 07:06:00 (449 seconds)


plot