HOME   LIST
‹–   –›

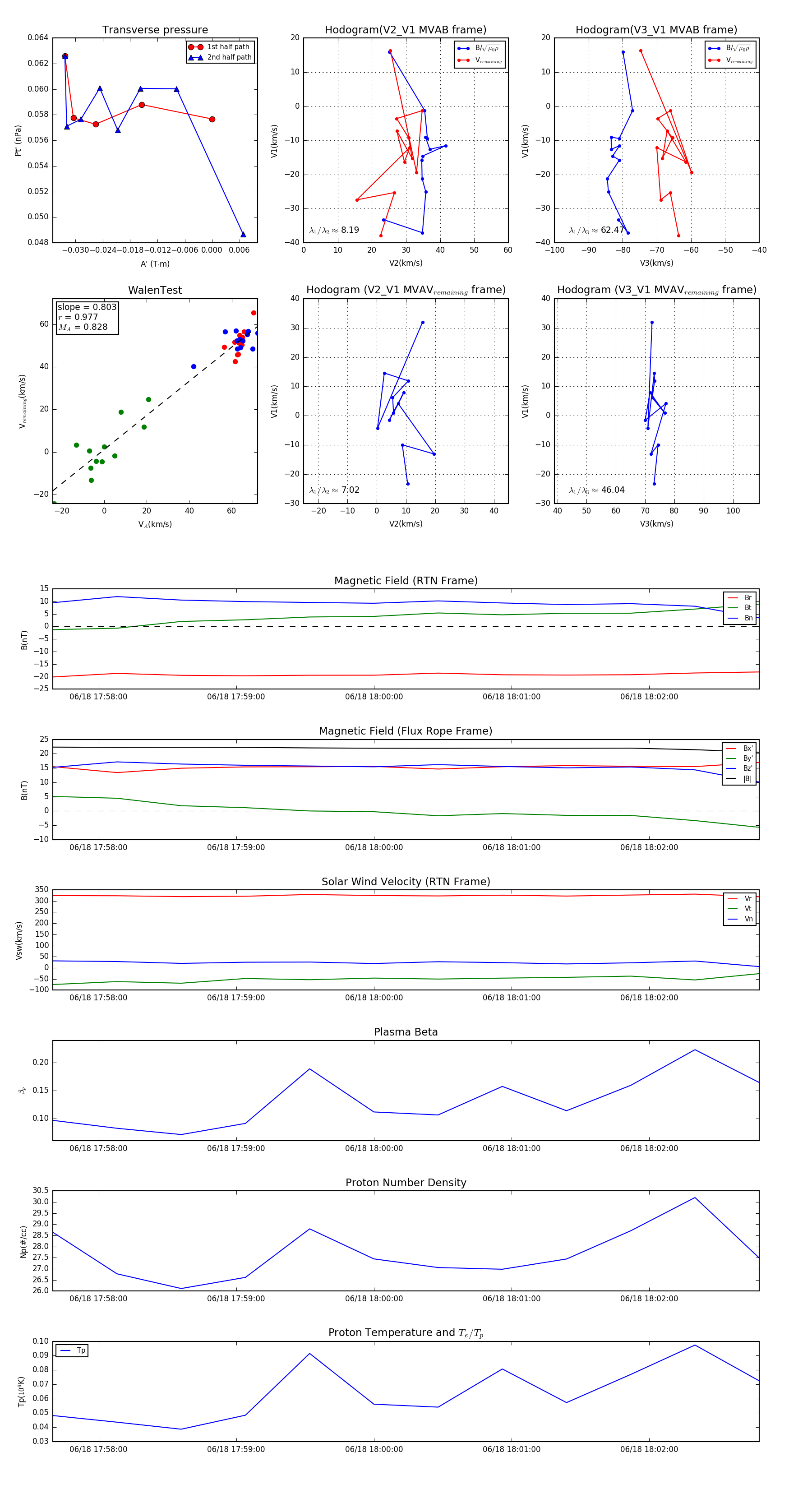
Flux Rope in 2024

Flux Rope Event 2024-06-18 17:57:40 ~ 2024-06-18 18:02:48 (309 seconds)


plot