HOME   LIST
‹–   –›

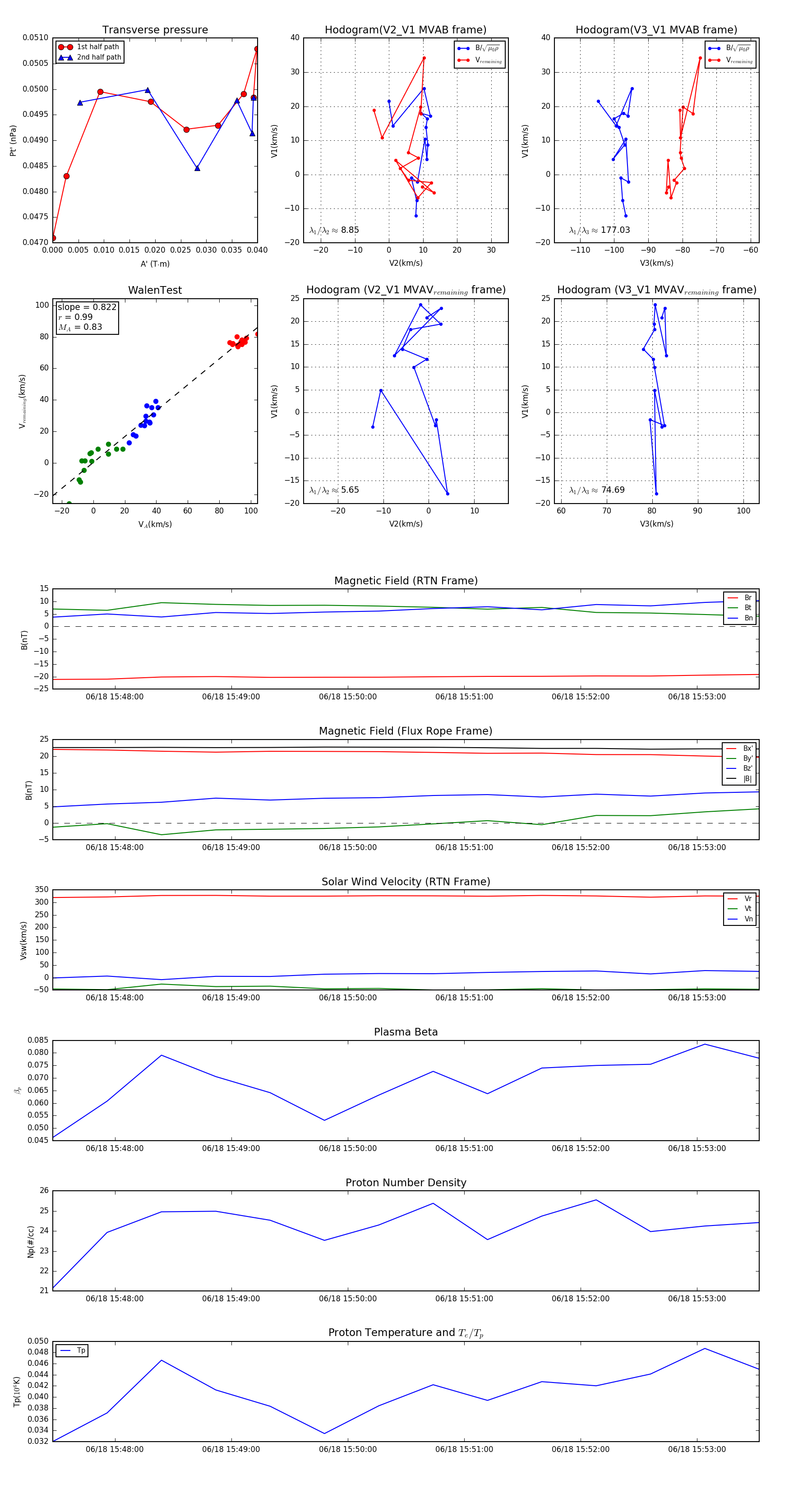
Flux Rope in 2024

Flux Rope Event 2024-06-18 15:47:28 ~ 2024-06-18 15:53:32 (365 seconds)


plot