HOME   LIST
‹–   –›

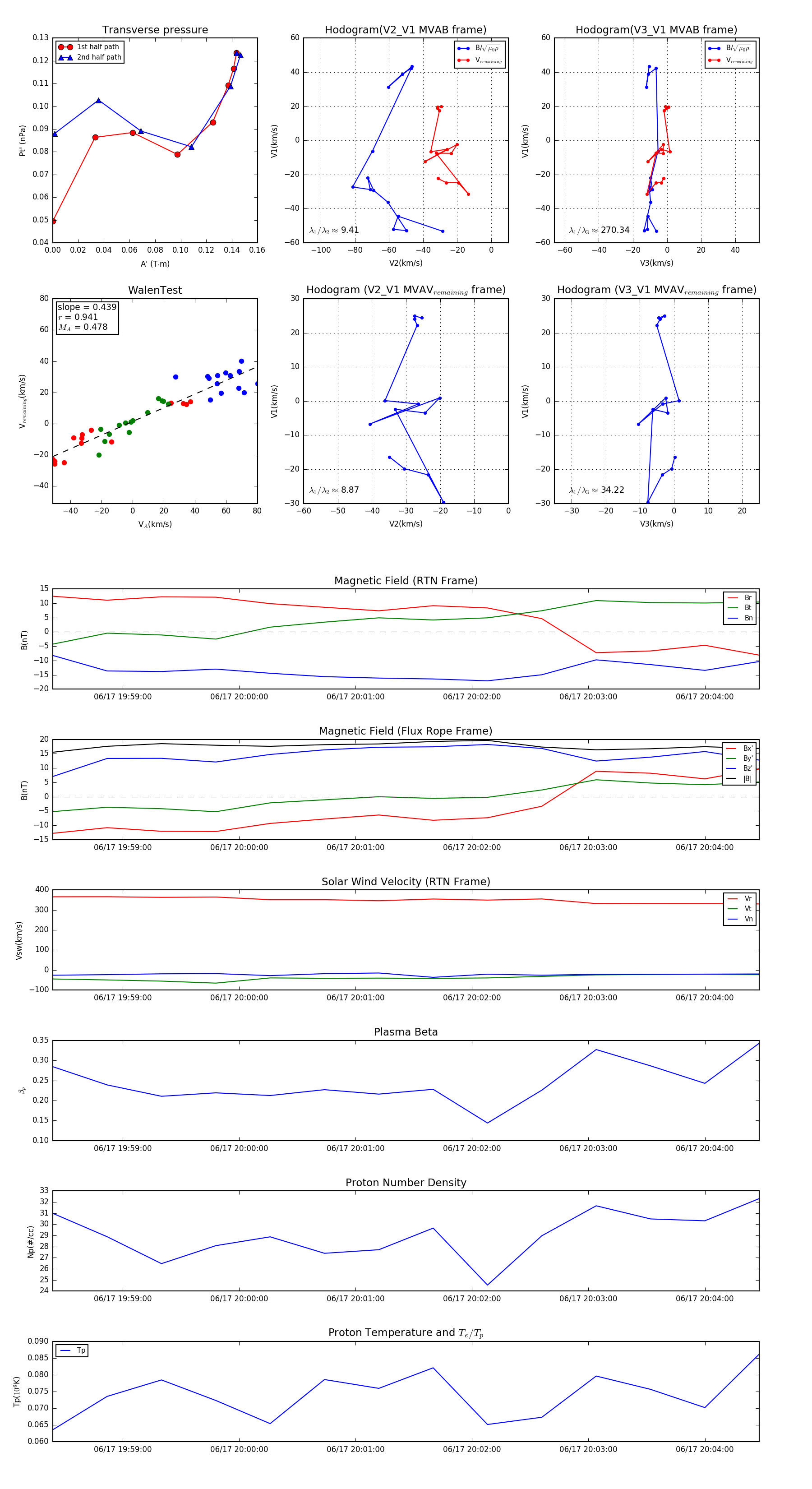
Flux Rope in 2024

Flux Rope Event 2024-06-17 19:58:24 ~ 2024-06-17 20:04:28 (365 seconds)


plot