HOME   LIST
‹–   –›

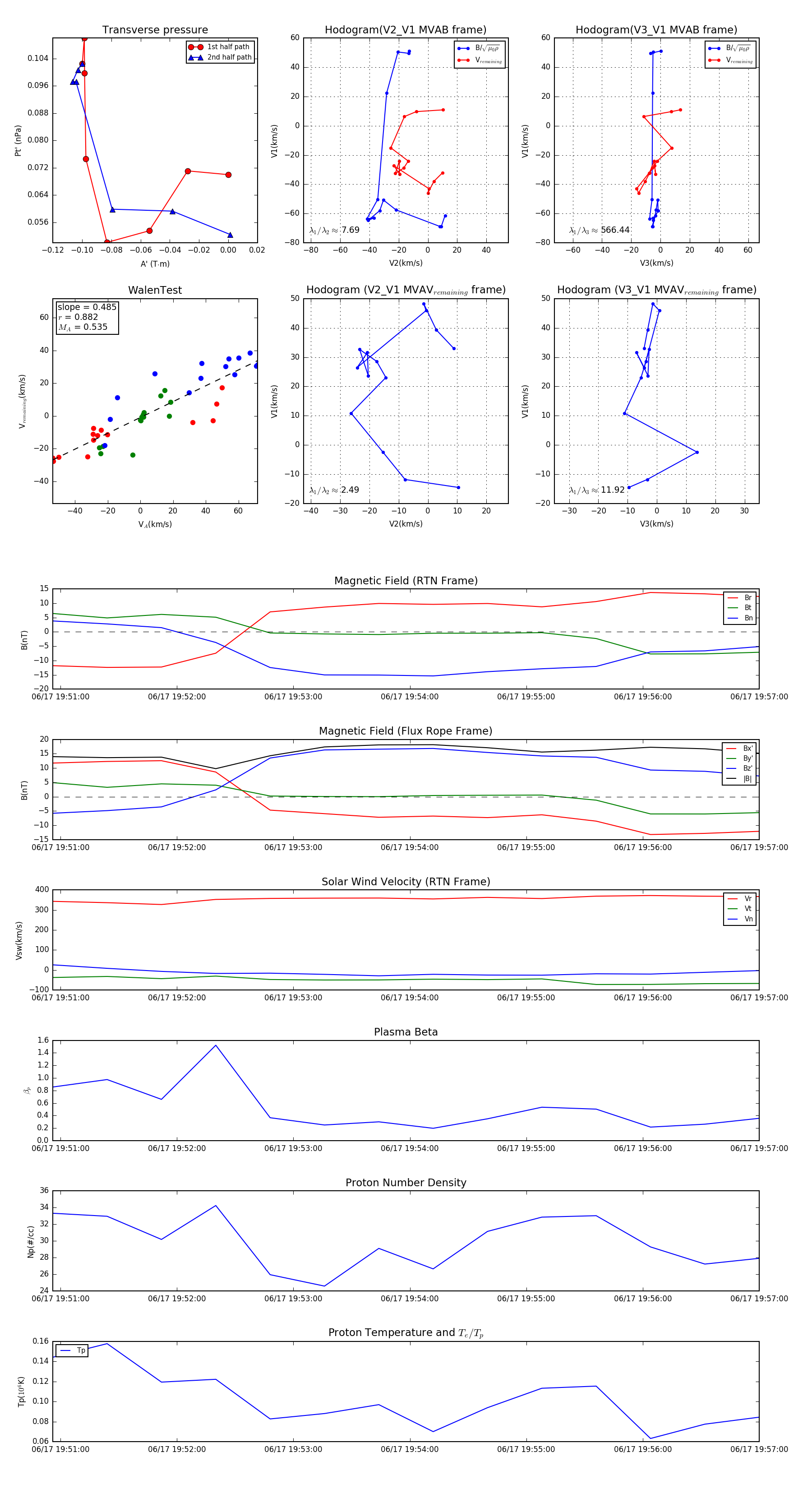
Flux Rope in 2024

Flux Rope Event 2024-06-17 19:50:56 ~ 2024-06-17 19:57:00 (365 seconds)


plot