HOME   LIST
‹–   –›

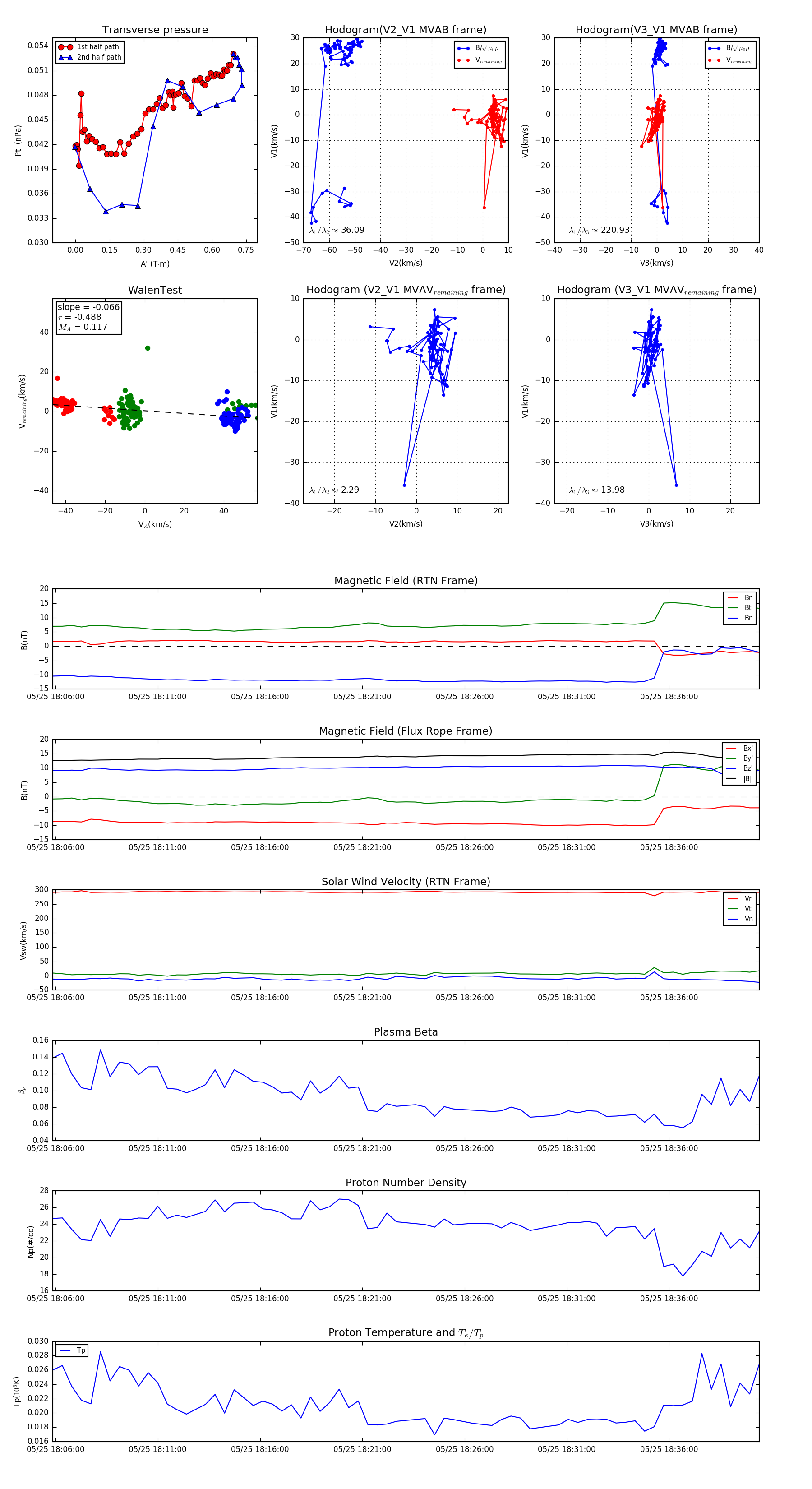
Flux Rope in 2024

Flux Rope Event 2024-05-25 18:05:52 ~ 2024-05-25 18:40:24 (2073 seconds)


plot