HOME   LIST
‹–   –›

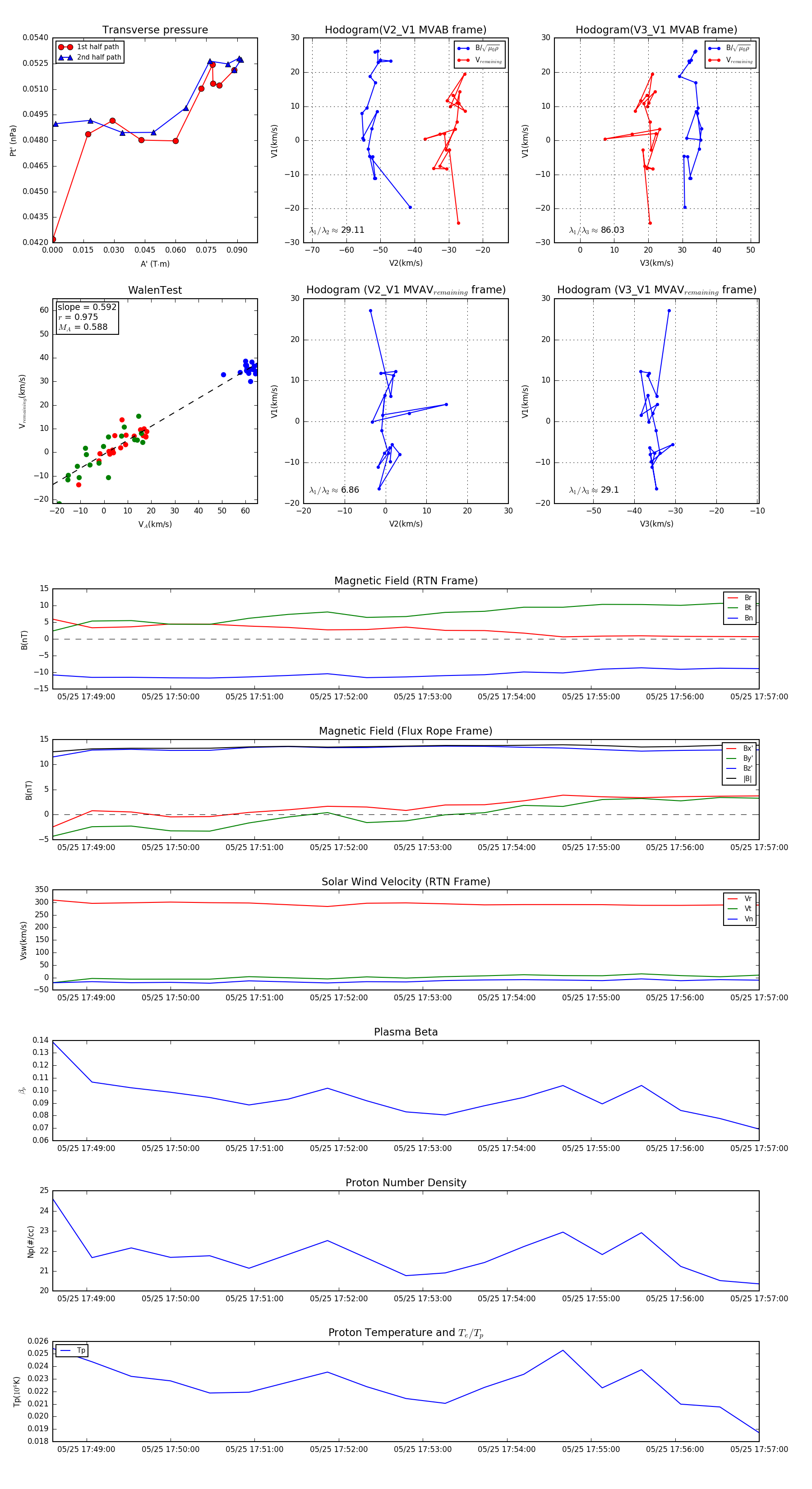
Flux Rope in 2024

Flux Rope Event 2024-05-25 17:48:36 ~ 2024-05-25 17:57:00 (505 seconds)


plot