HOME   LIST
‹–   –›

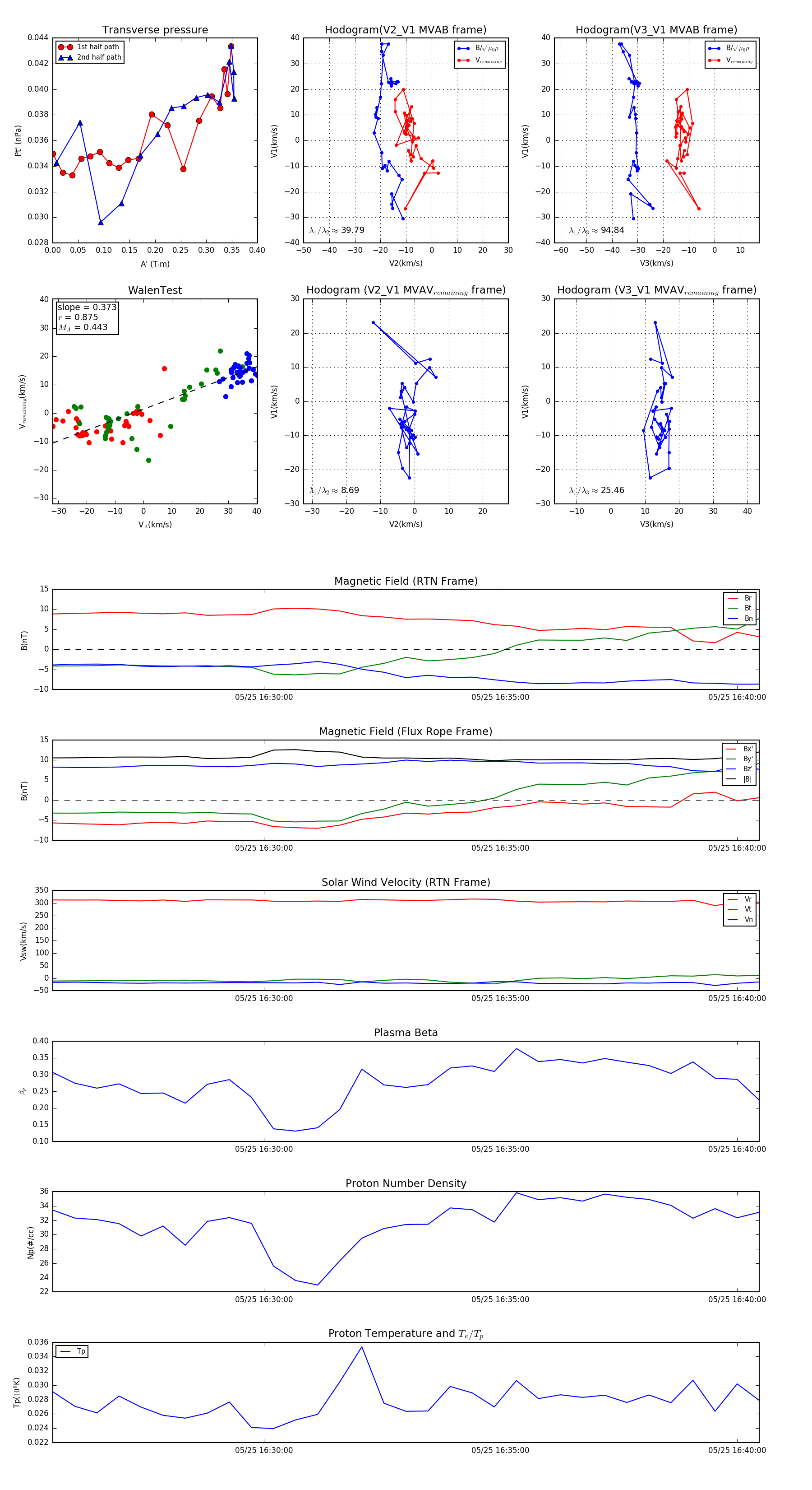
Flux Rope in 2024

Flux Rope Event 2024-05-25 16:25:32 ~ 2024-05-25 16:40:28 (897 seconds)


plot