HOME   LIST
‹–   –›

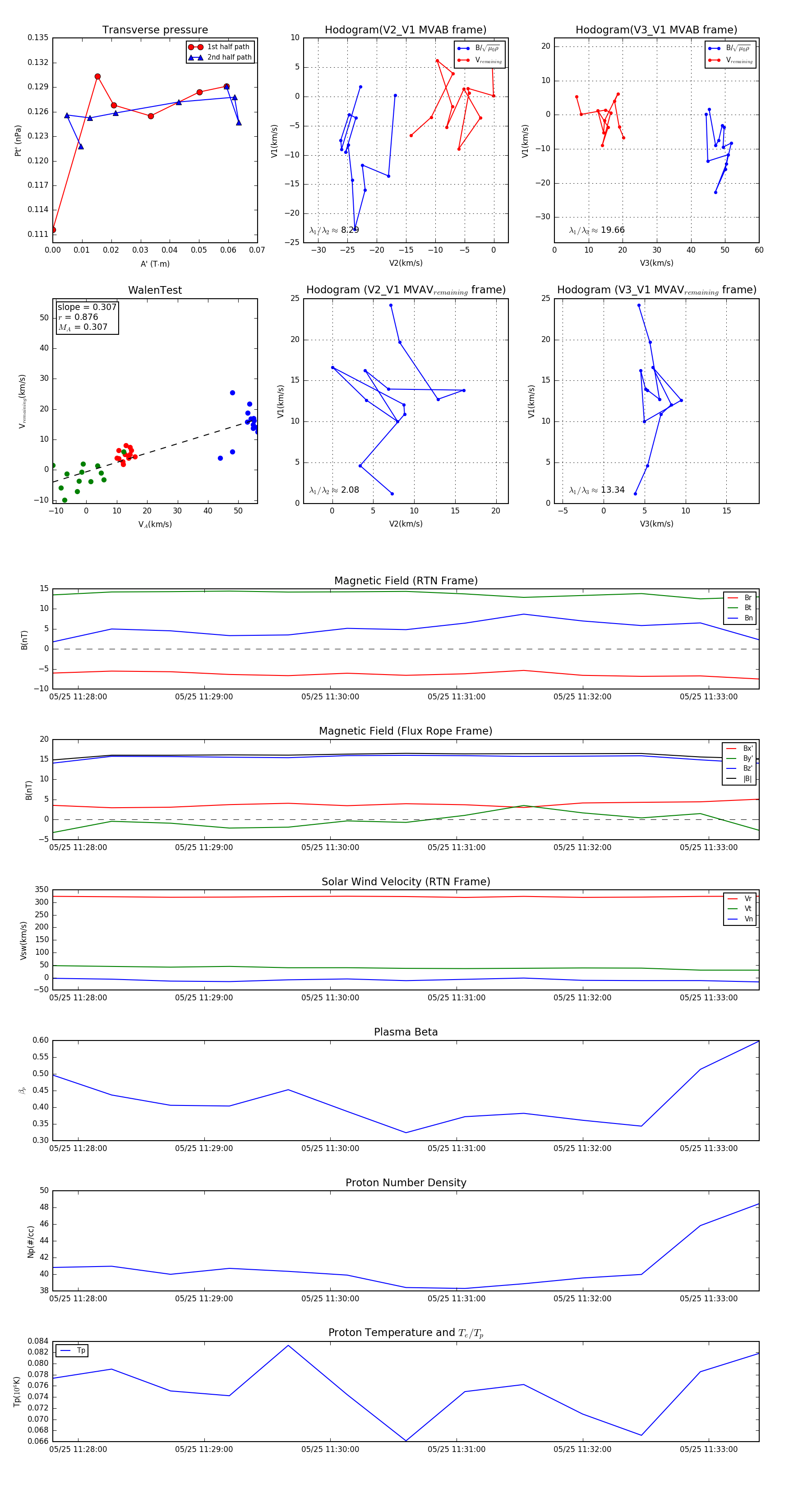
Flux Rope in 2024

Flux Rope Event 2024-05-25 11:27:48 ~ 2024-05-25 11:33:24 (337 seconds)


plot