HOME   LIST
‹–   –›

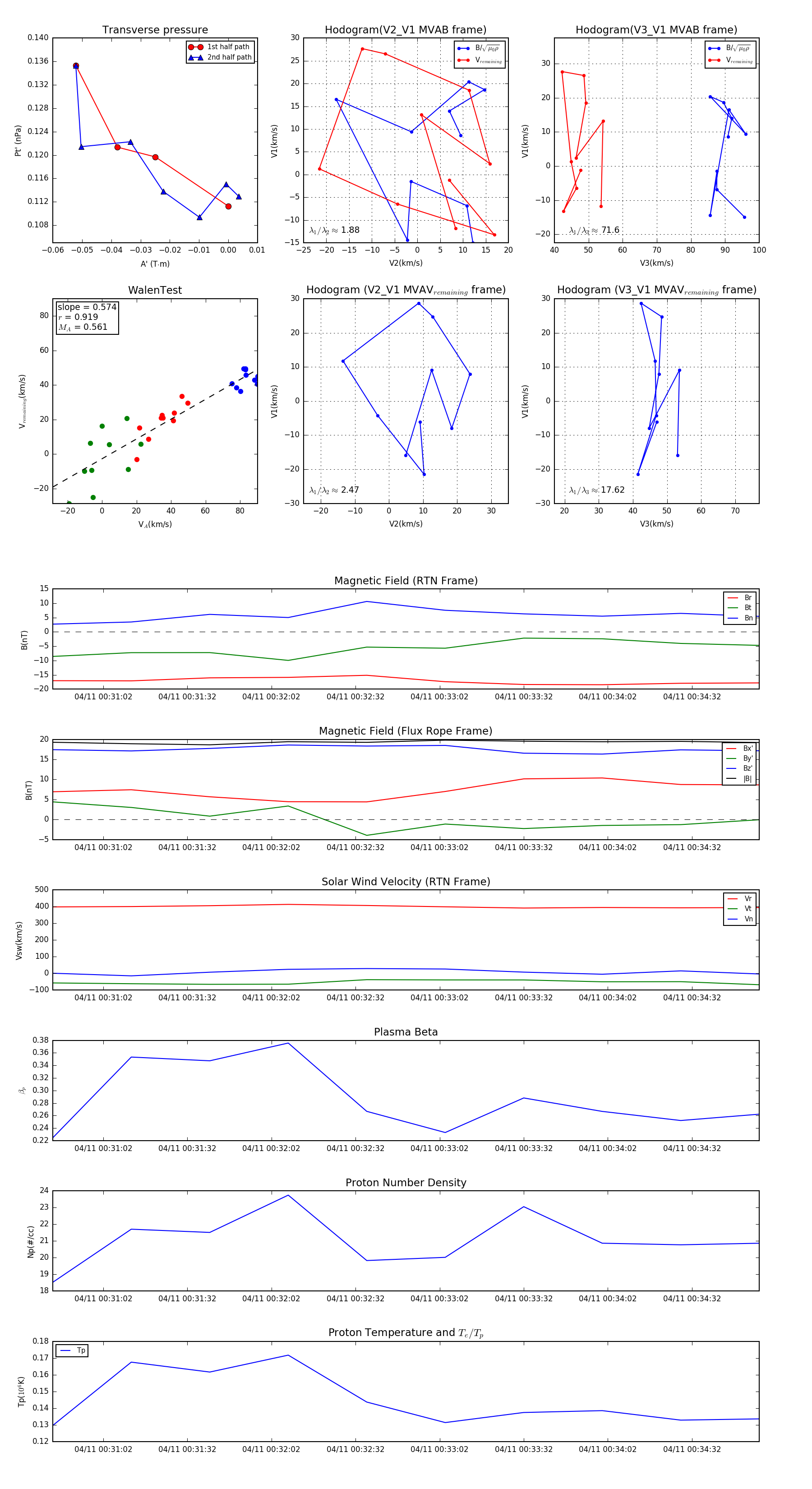
Flux Rope in 2024

Flux Rope Event 2024-04-11 00:30:44 ~ 2024-04-11 00:34:56 (253 seconds)


plot