HOME   LIST
‹–   –›

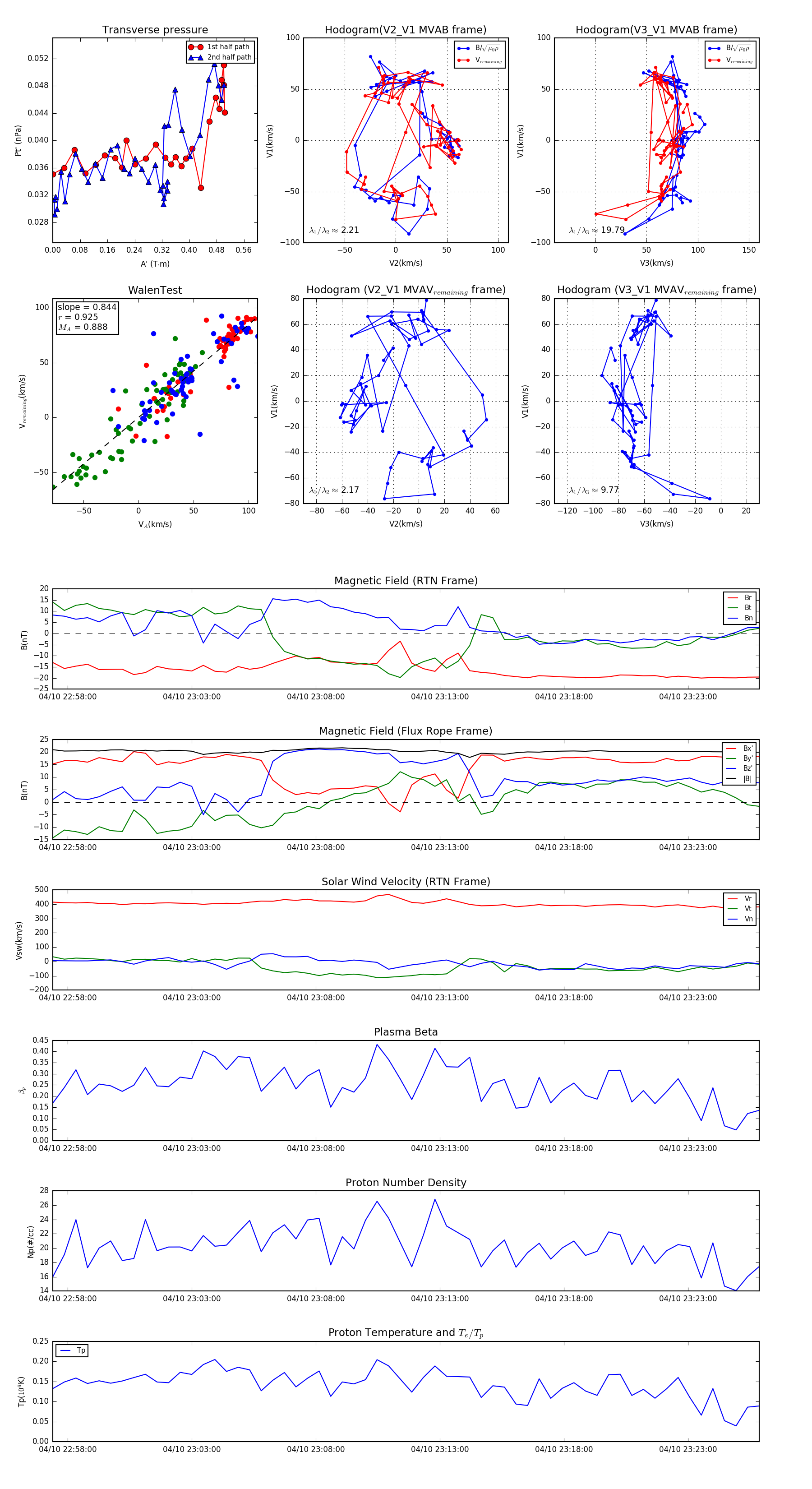
Flux Rope in 2024

Flux Rope Event 2024-04-10 22:57:24 ~ 2024-04-10 23:25:52 (1709 seconds)


plot