HOME   LIST
‹–   –›

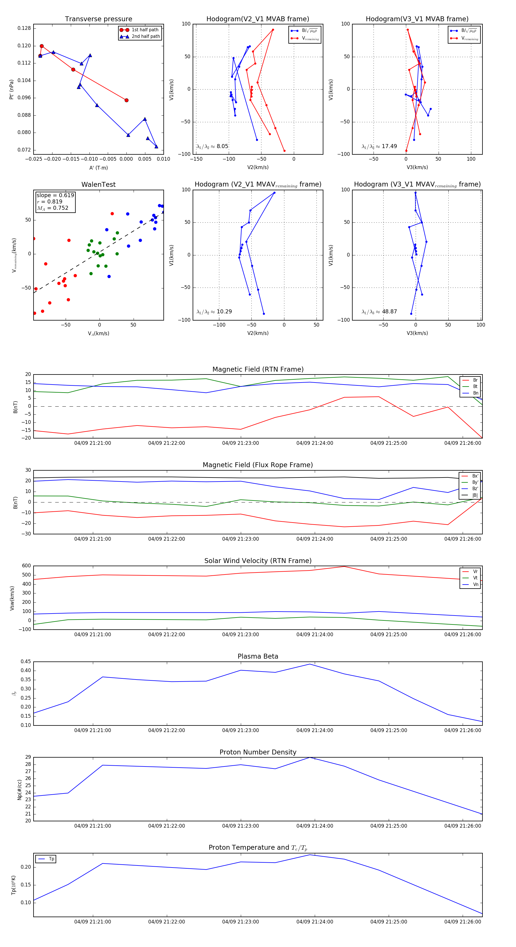
Flux Rope in 2024

Flux Rope Event 2024-04-09 21:20:12 ~ 2024-04-09 21:26:16 (365 seconds)


plot