HOME   LIST
‹–   –›

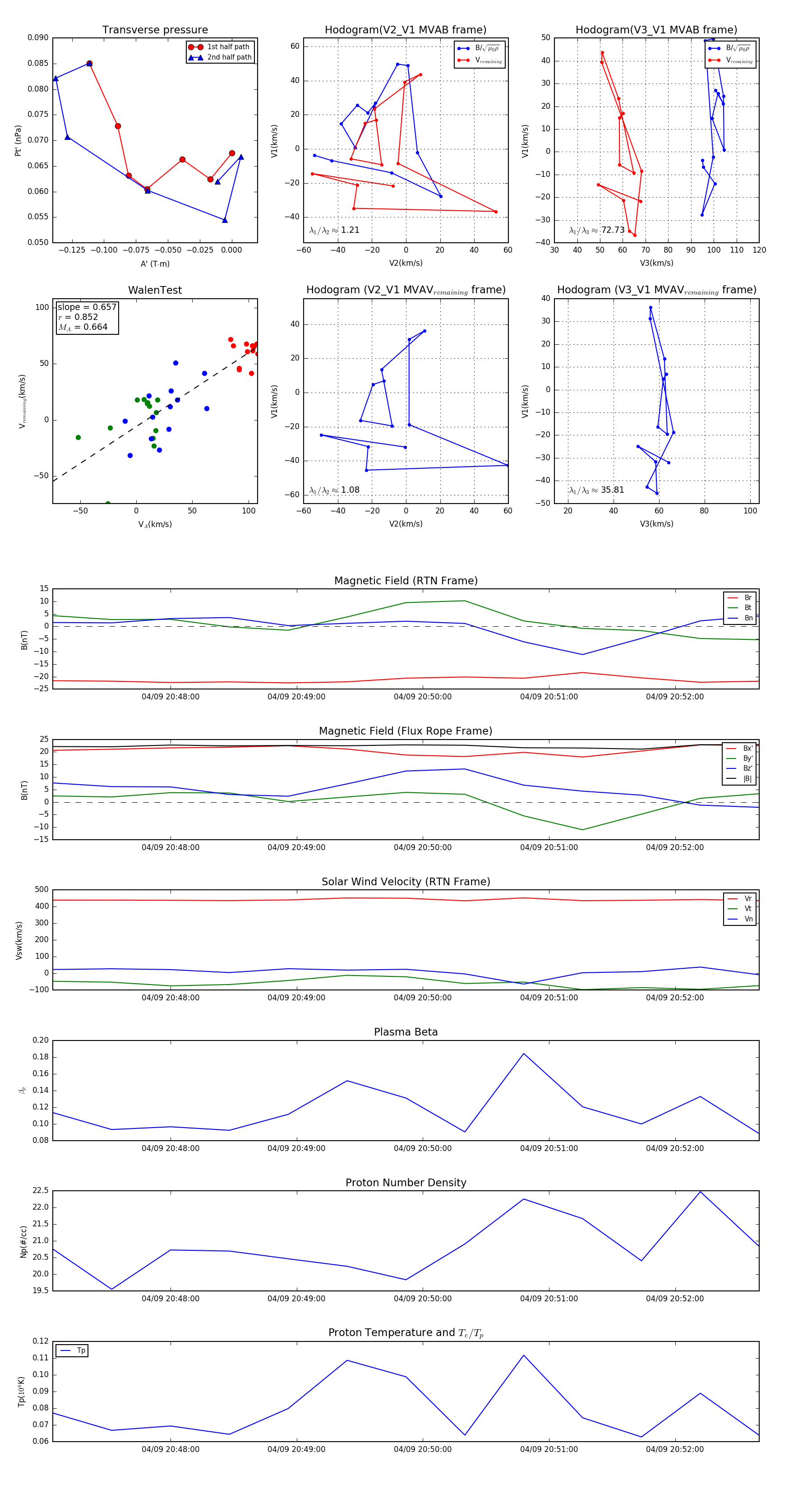
Flux Rope in 2024

Flux Rope Event 2024-04-09 20:47:04 ~ 2024-04-09 20:52:40 (337 seconds)


plot