HOME   LIST
‹–   –›

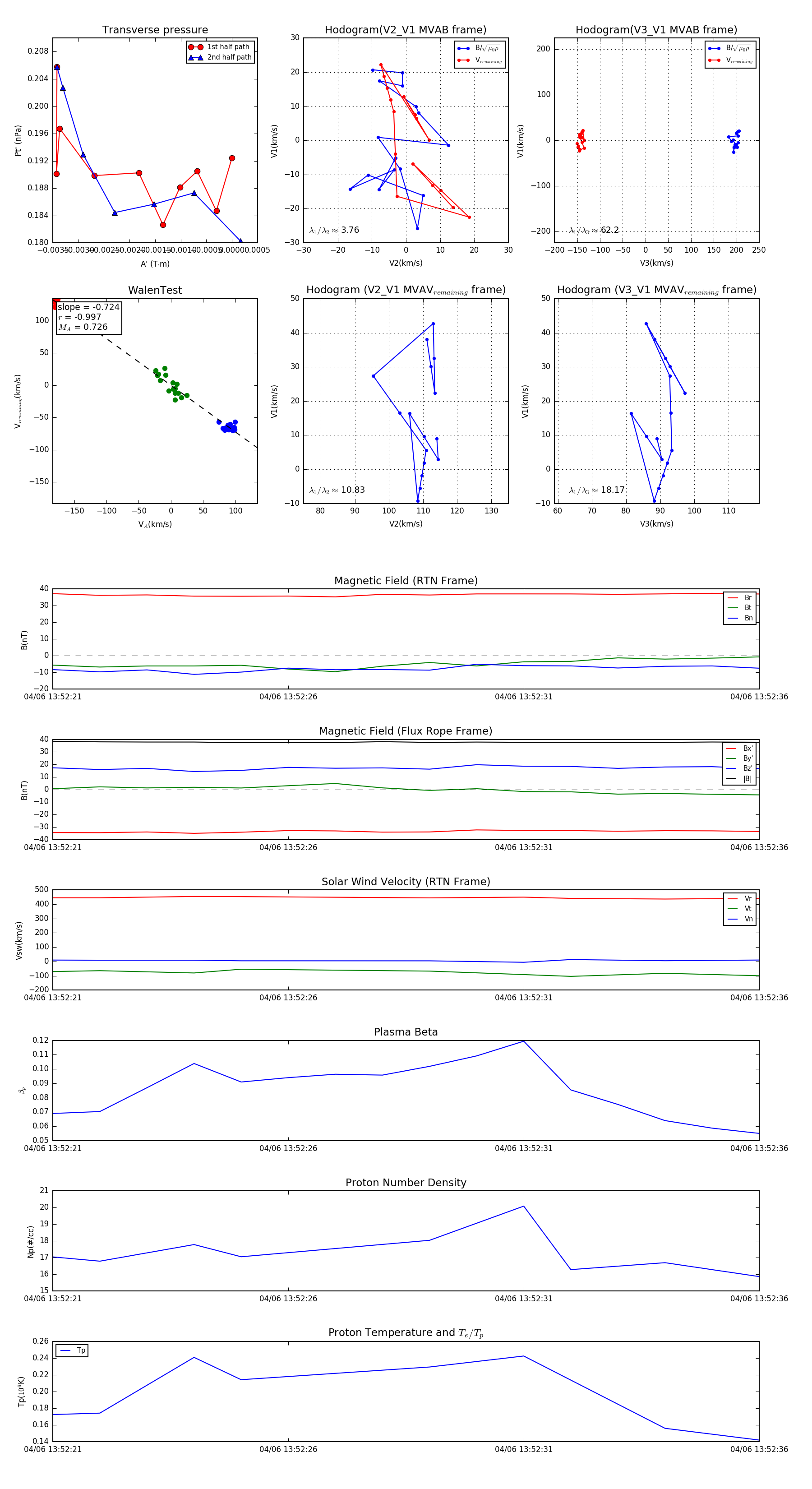
Flux Rope in 2024

Flux Rope Event 2024-04-06 13:52:21 ~ 2024-04-06 13:52:36 (16 seconds)


plot