HOME   LIST
‹–   –›

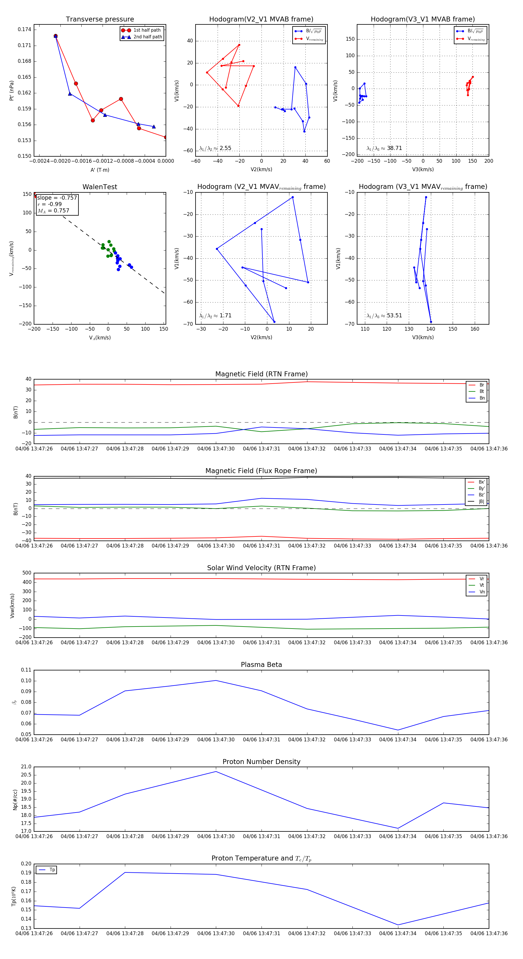
Flux Rope in 2024

Flux Rope Event 2024-04-06 13:47:26 ~ 2024-04-06 13:47:36 (11 seconds)


plot