HOME   LIST
‹–   –›

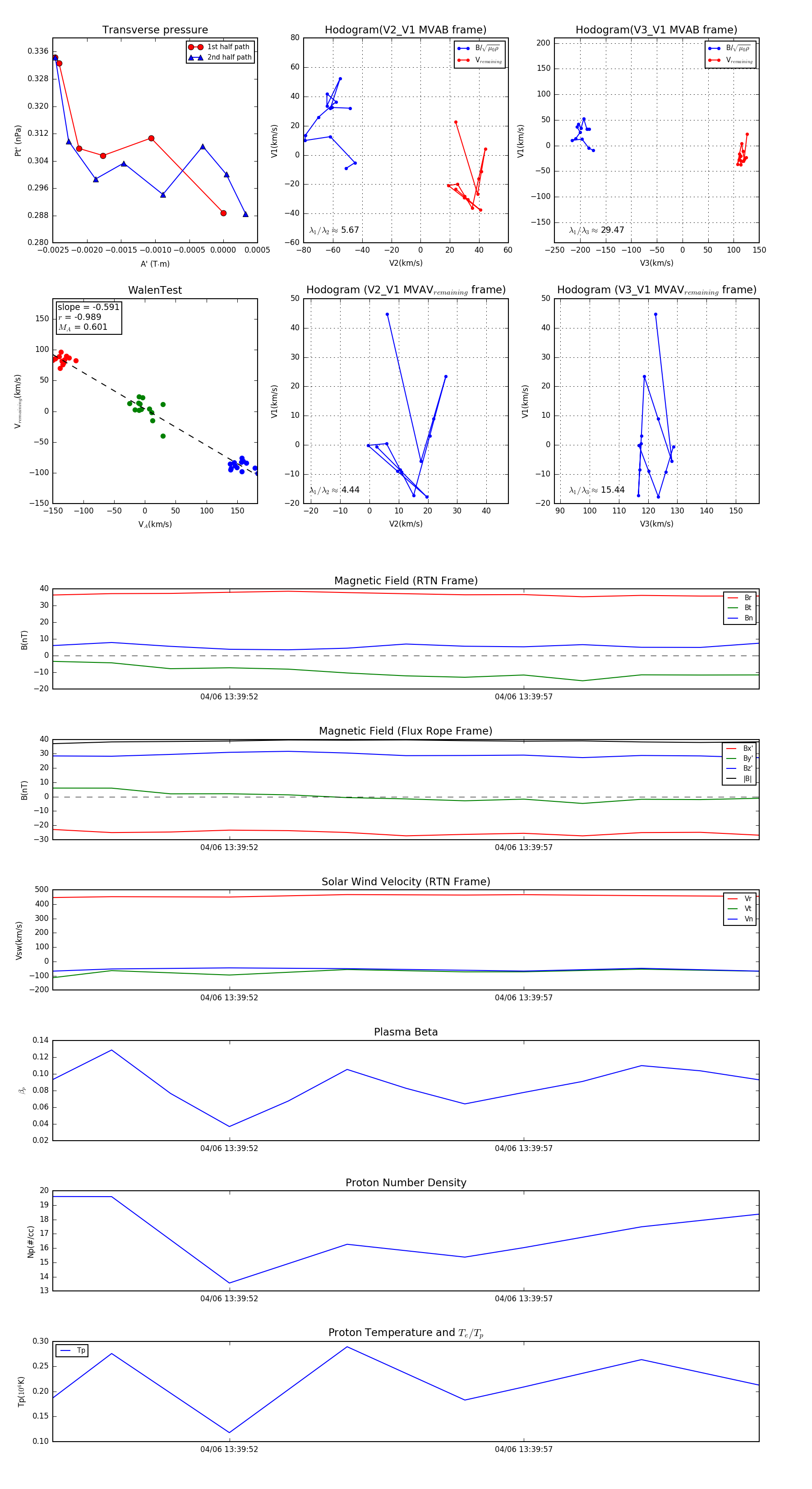
Flux Rope in 2024

Flux Rope Event 2024-04-06 13:39:49 ~ 2024-04-06 13:40:01 (13 seconds)


plot