HOME   LIST
‹–   –›

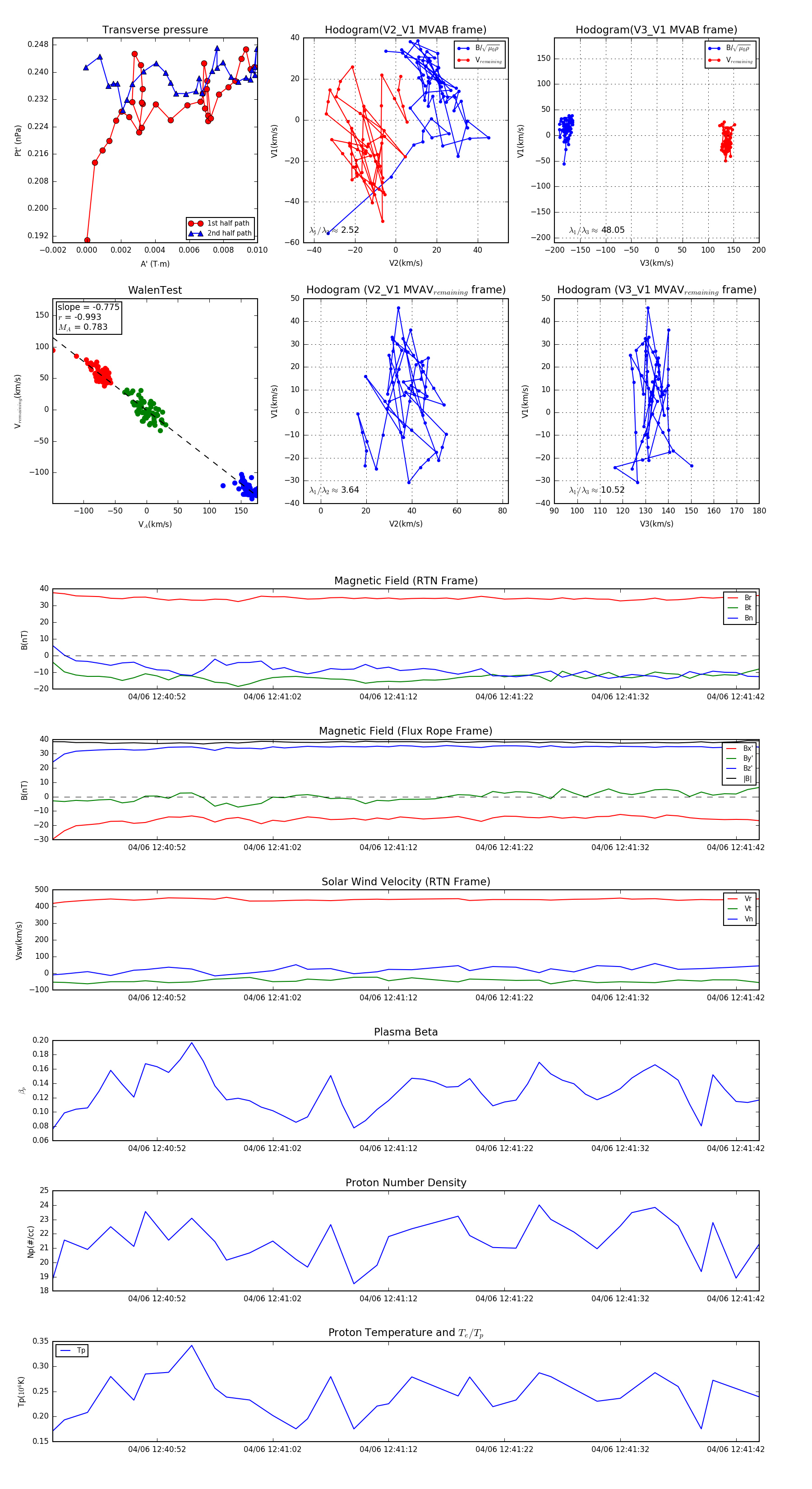
Flux Rope in 2024

Flux Rope Event 2024-04-06 12:40:43 ~ 2024-04-06 12:41:44 (62 seconds)


plot