HOME   LIST
‹–   –›

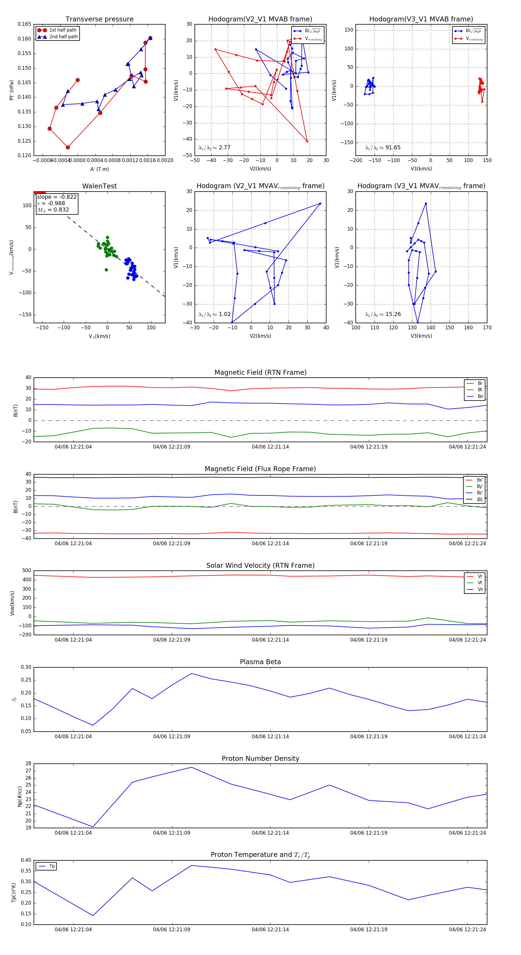
Flux Rope in 2024

Flux Rope Event 2024-04-06 12:21:02 ~ 2024-04-06 12:21:25 (24 seconds)


plot