HOME   LIST
‹–   –›

Flux Rope in 2024

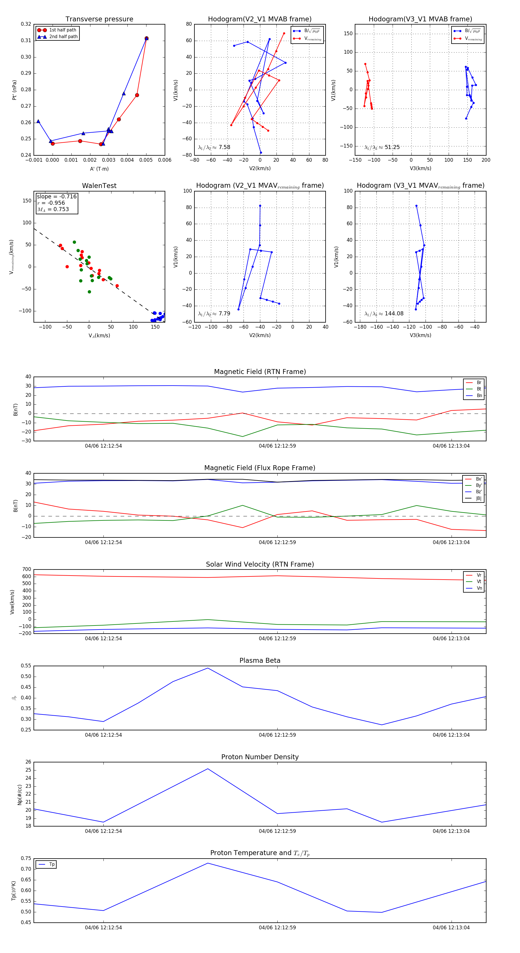
Flux Rope Event 2024-04-06 12:12:52 ~ 2024-04-06 12:13:05 (14 seconds)


plot