HOME   LIST
‹–   –›

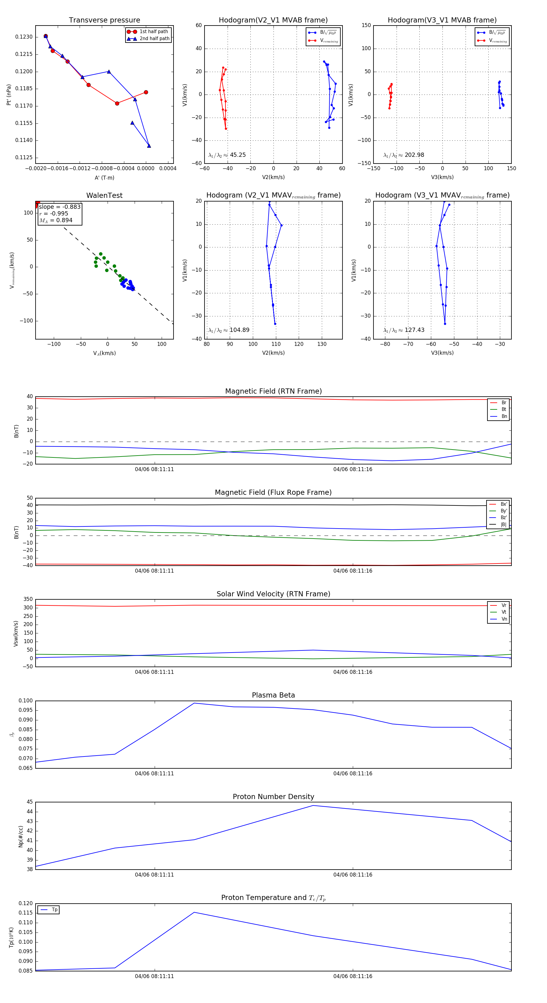
Flux Rope in 2024

Flux Rope Event 2024-04-06 08:11:08 ~ 2024-04-06 08:11:20 (13 seconds)


plot