HOME   LIST
‹–   –›

Flux Rope in 2024

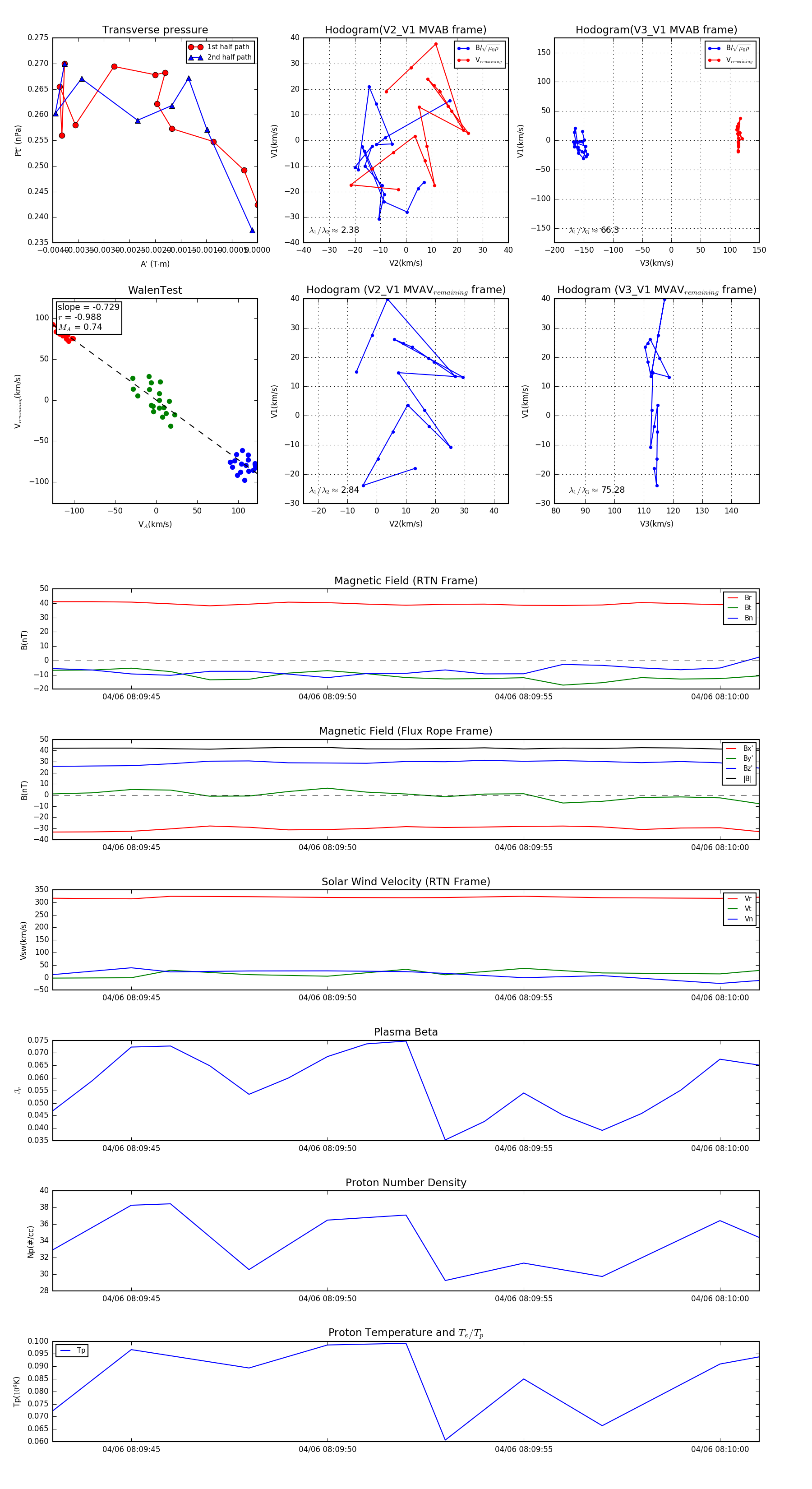
Flux Rope Event 2024-04-06 08:09:43 ~ 2024-04-06 08:10:01 (19 seconds)


plot