HOME   LIST
‹–   –›

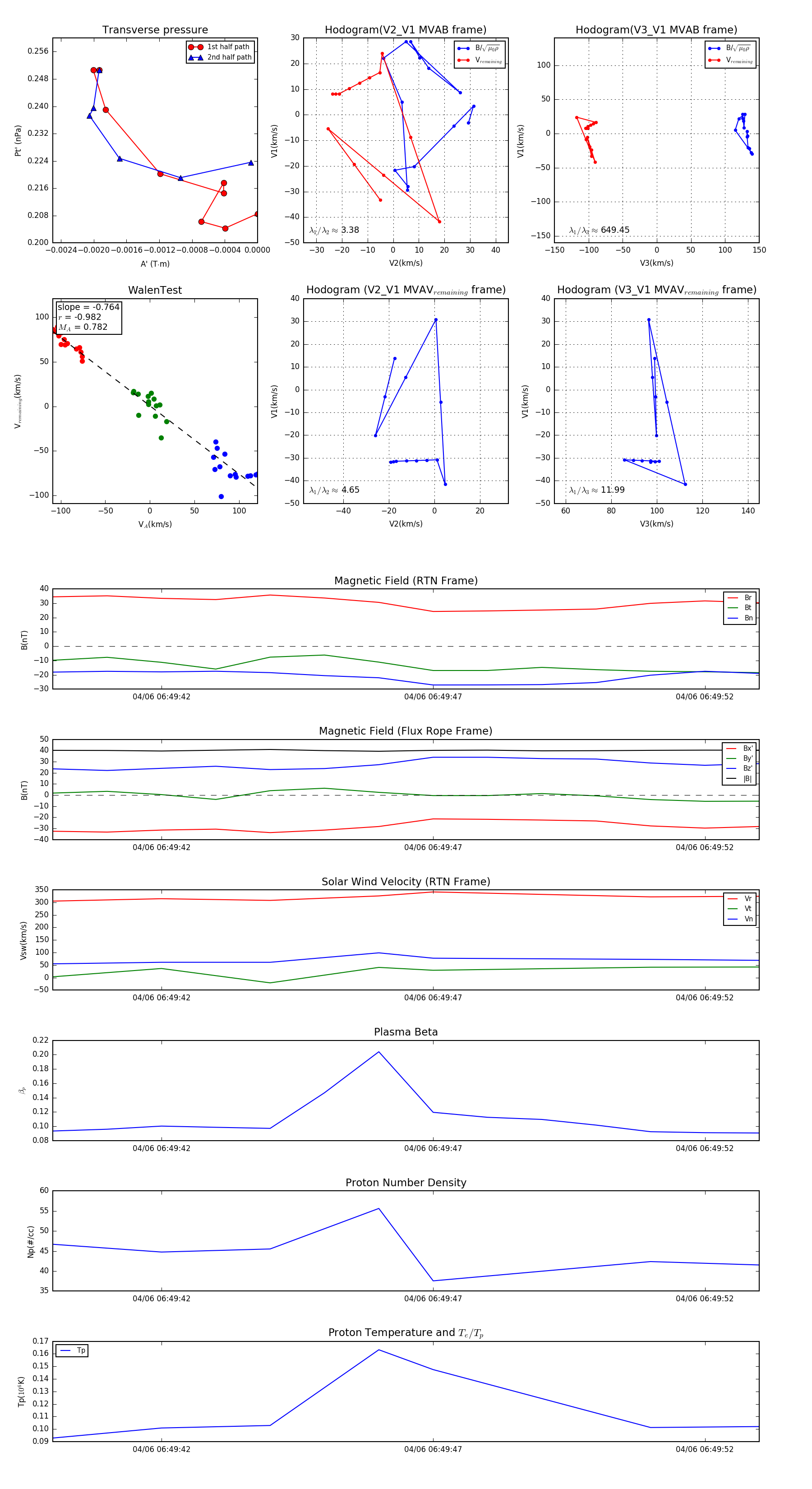
Flux Rope in 2024

Flux Rope Event 2024-04-06 06:49:40 ~ 2024-04-06 06:49:53 (14 seconds)


plot