HOME   LIST
‹–   –›

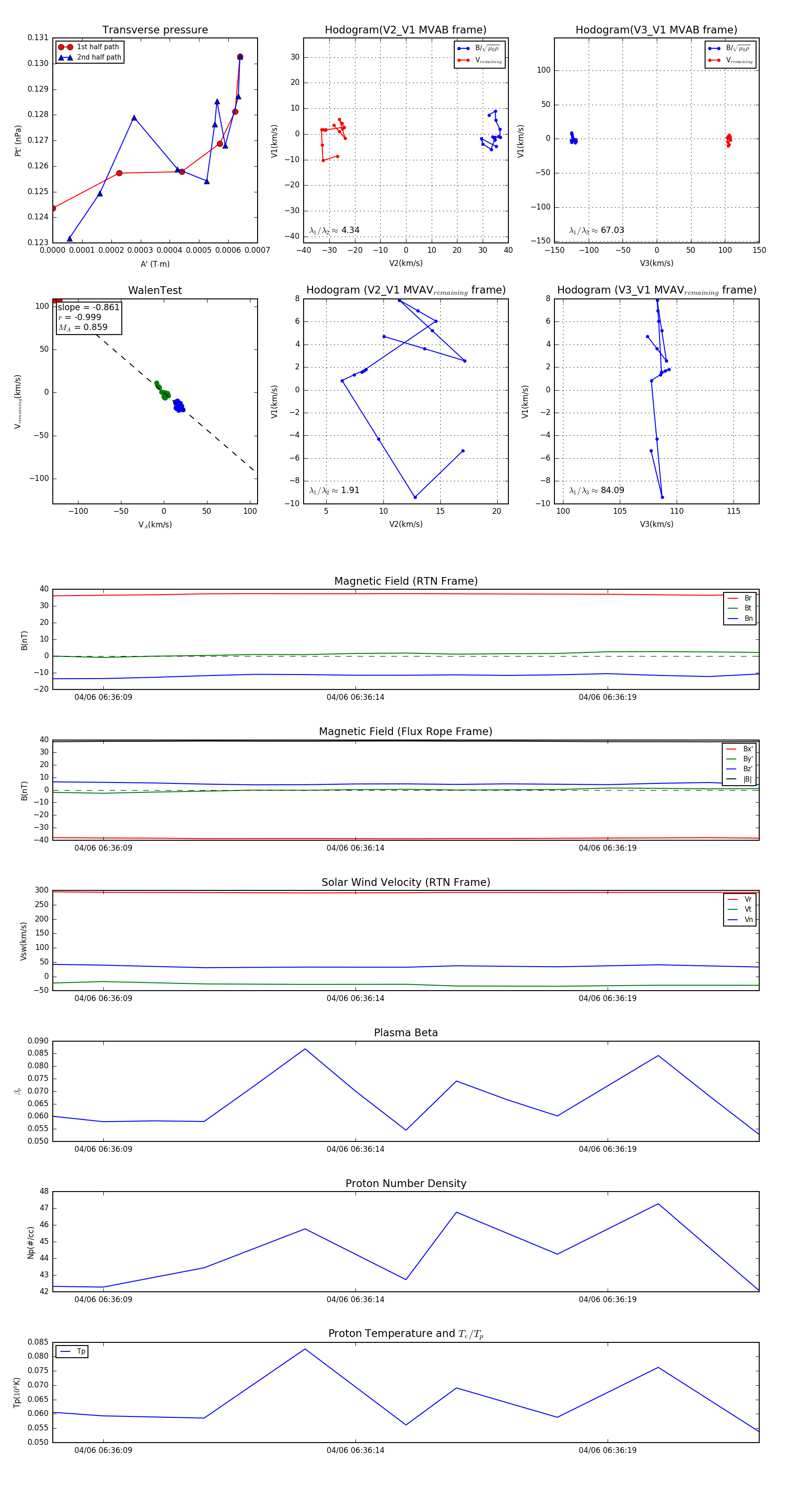
Flux Rope in 2024

Flux Rope Event 2024-04-06 06:36:08 ~ 2024-04-06 06:36:22 (15 seconds)


plot