HOME   LIST
‹–   –›

Flux Rope in 2024

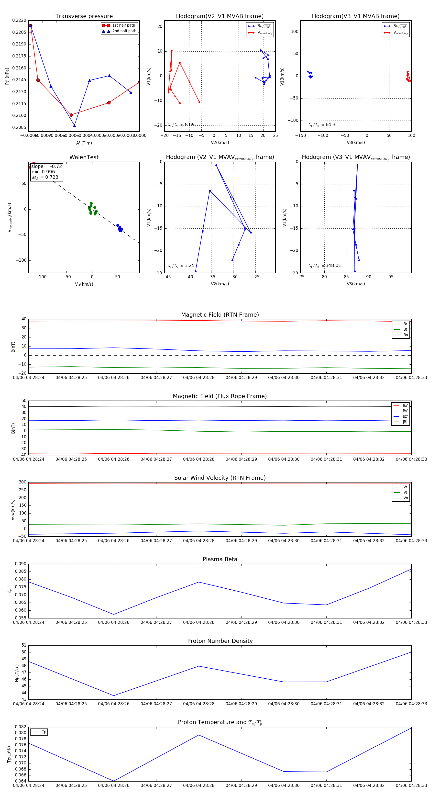
Flux Rope Event 2024-04-06 04:28:24 ~ 2024-04-06 04:28:33 (10 seconds)


plot