HOME   LIST
‹–   –›

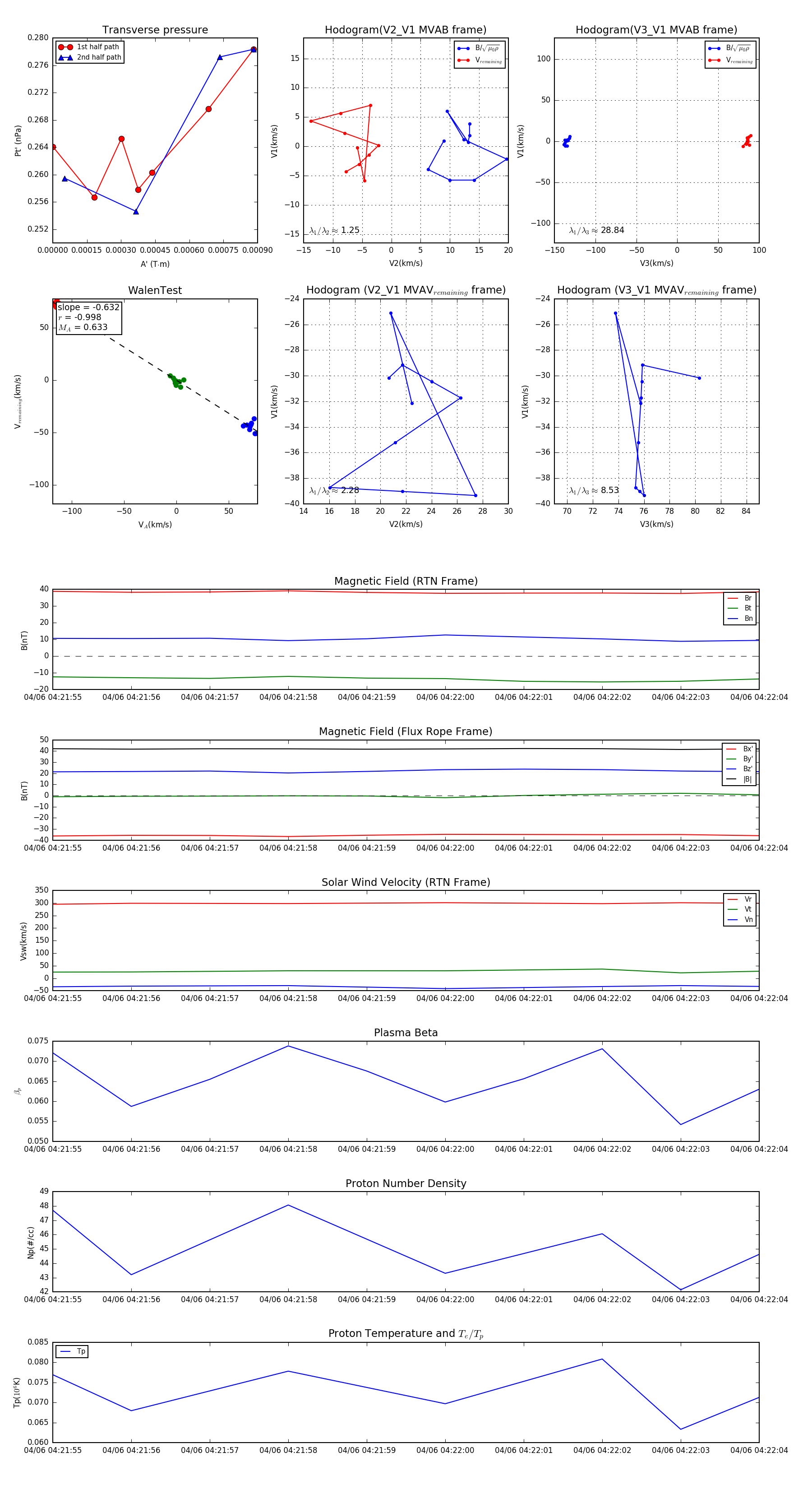
Flux Rope in 2024

Flux Rope Event 2024-04-06 04:21:55 ~ 2024-04-06 04:22:04 (10 seconds)


plot