HOME   LIST
‹–   –›

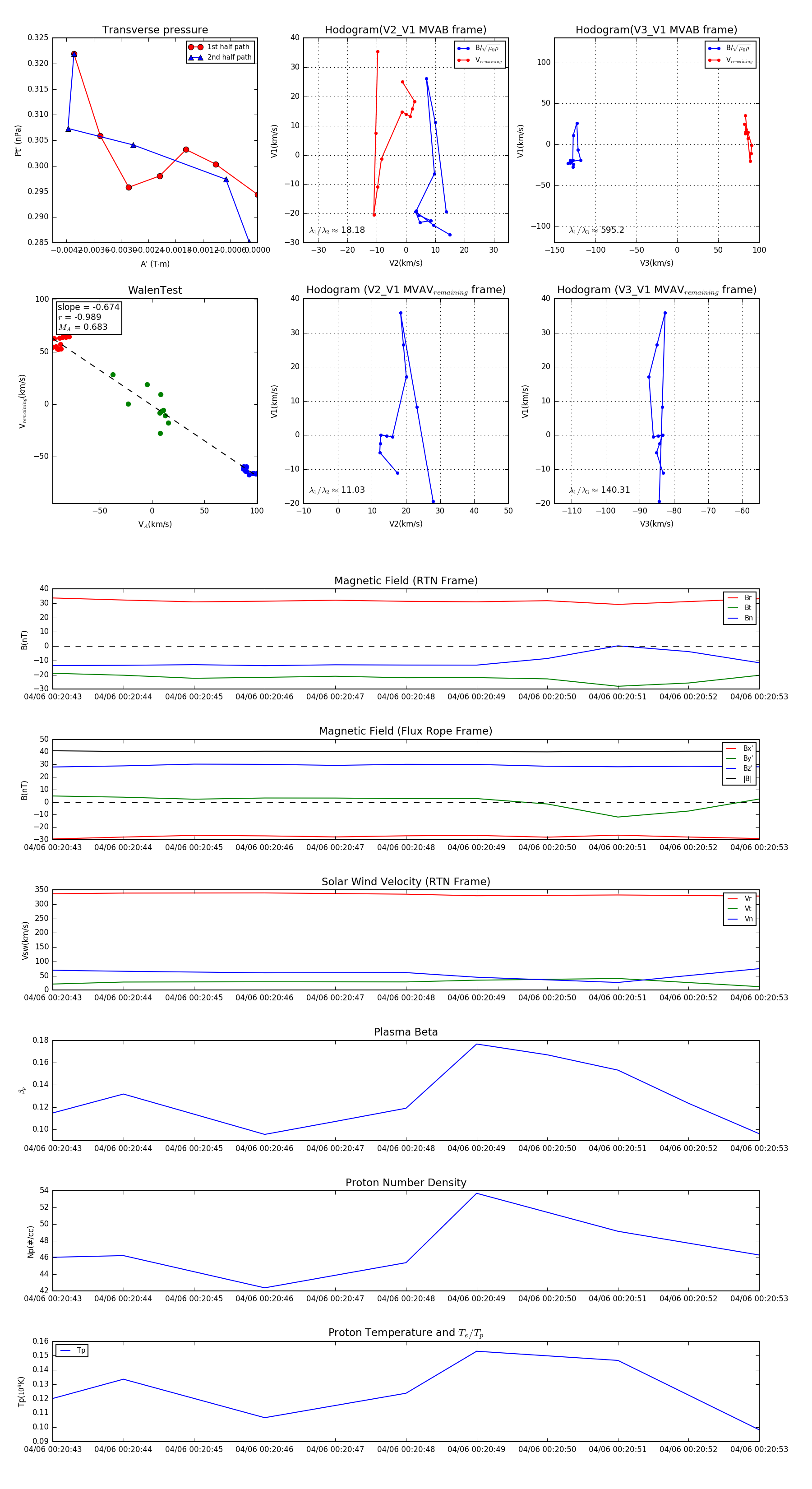
Flux Rope in 2024

Flux Rope Event 2024-04-06 00:20:43 ~ 2024-04-06 00:20:53 (11 seconds)


plot