HOME   LIST
‹–   –›

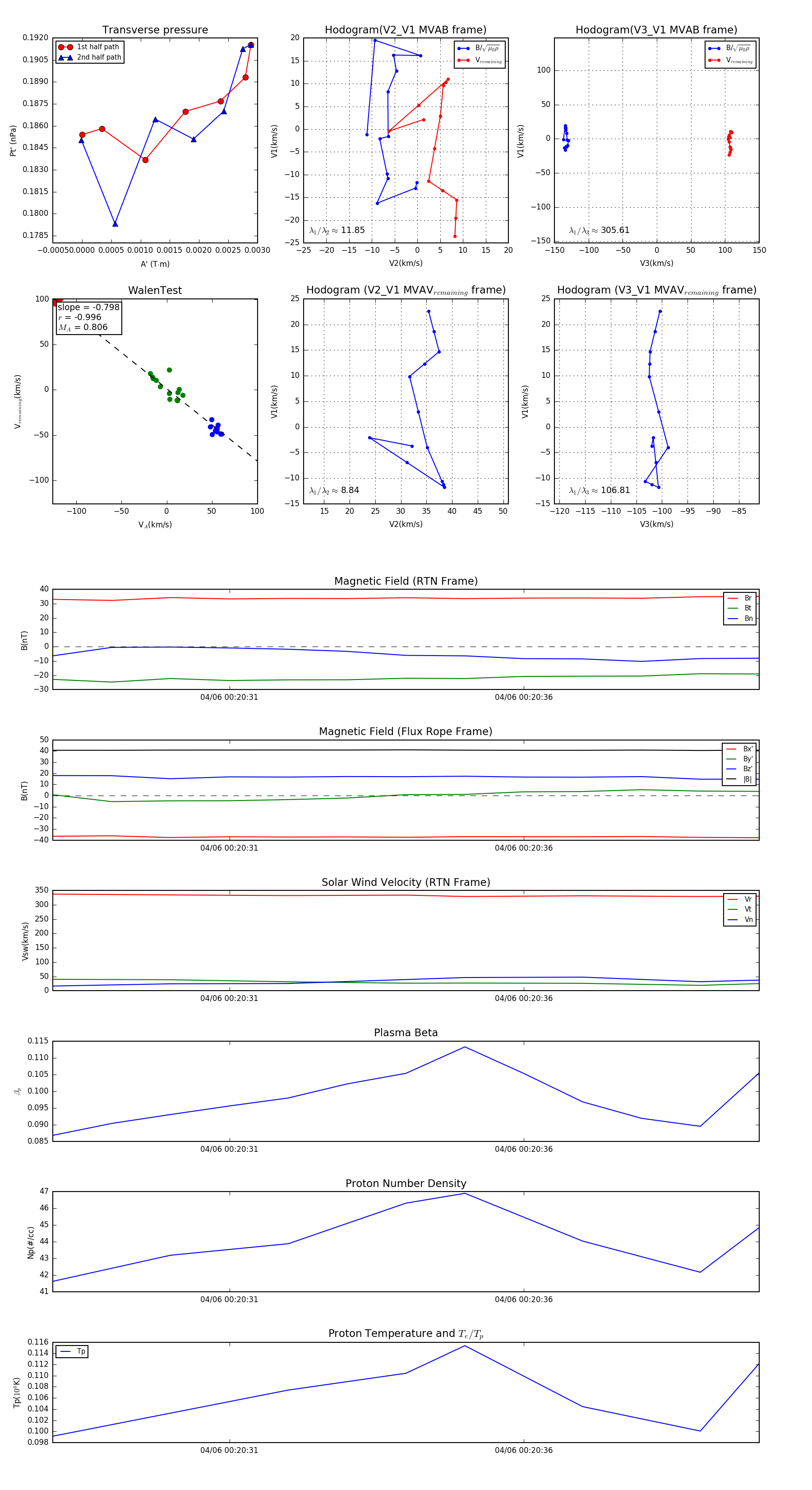
Flux Rope in 2024

Flux Rope Event 2024-04-06 00:20:28 ~ 2024-04-06 00:20:40 (13 seconds)


plot