HOME   LIST
‹–   –›

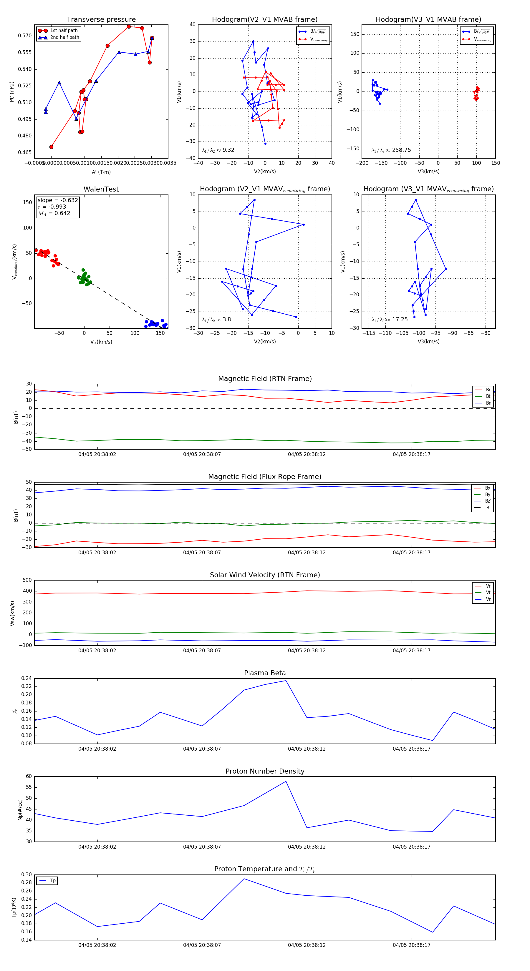
Flux Rope in 2024

Flux Rope Event 2024-04-05 20:37:59 ~ 2024-04-05 20:38:21 (23 seconds)


plot