HOME   LIST
‹–   –›

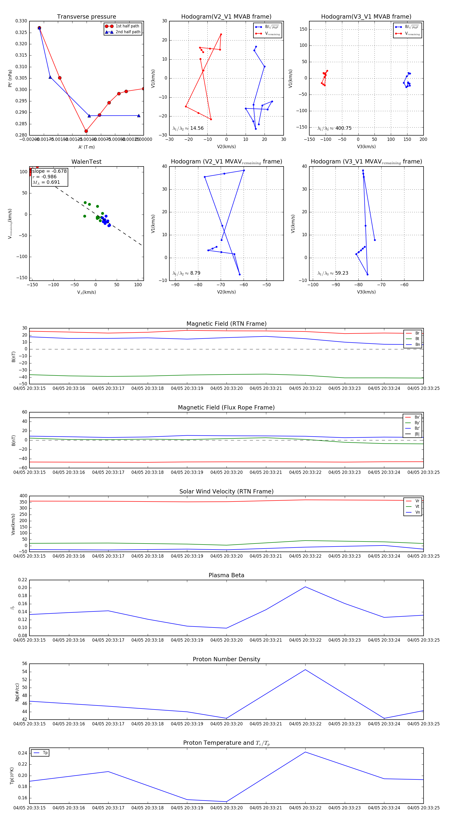
Flux Rope in 2024

Flux Rope Event 2024-04-05 20:33:15 ~ 2024-04-05 20:33:25 (11 seconds)


plot