HOME   LIST
‹–   –›

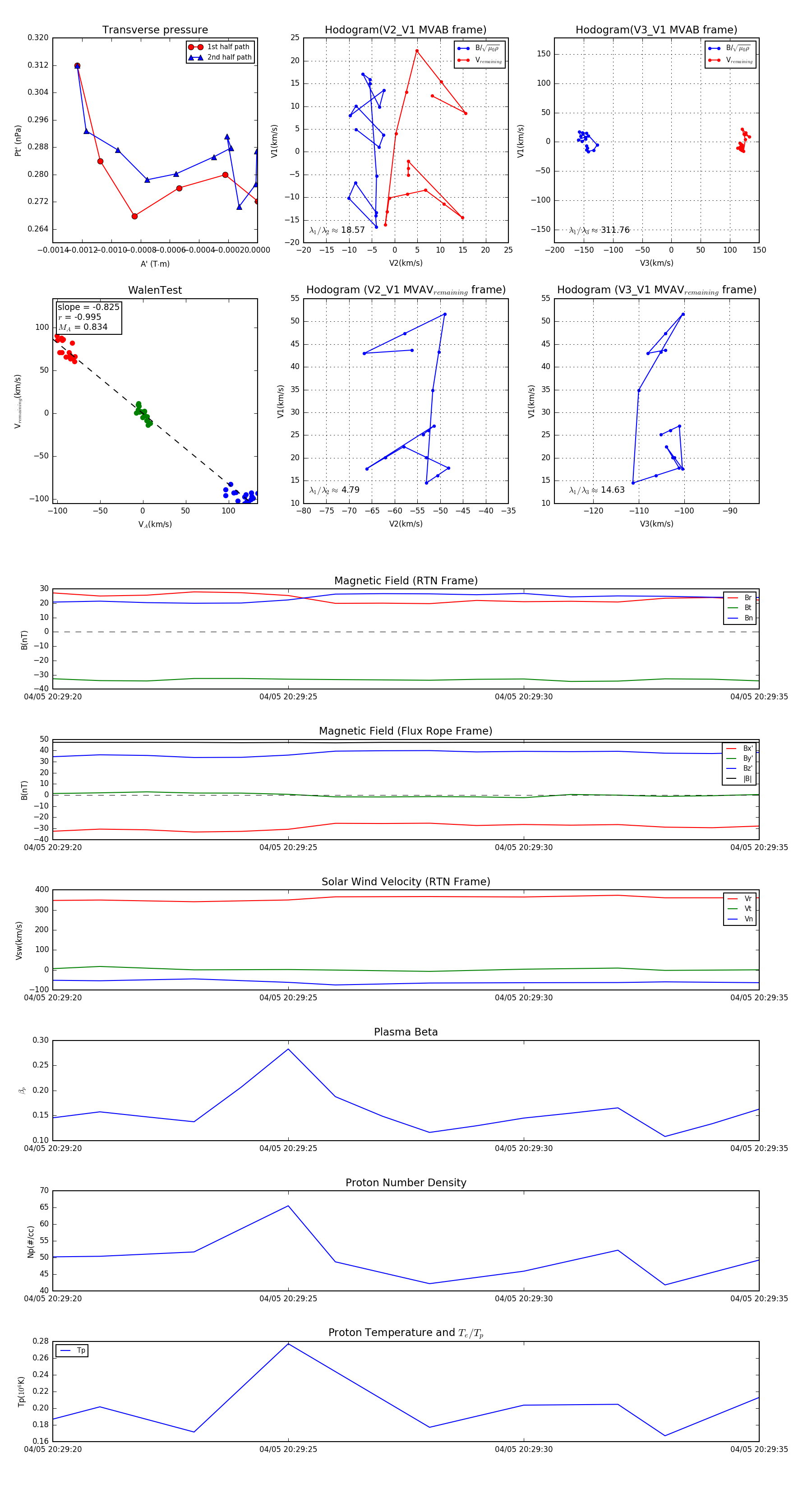
Flux Rope in 2024

Flux Rope Event 2024-04-05 20:29:20 ~ 2024-04-05 20:29:35 (16 seconds)


plot