HOME   LIST
‹–   –›

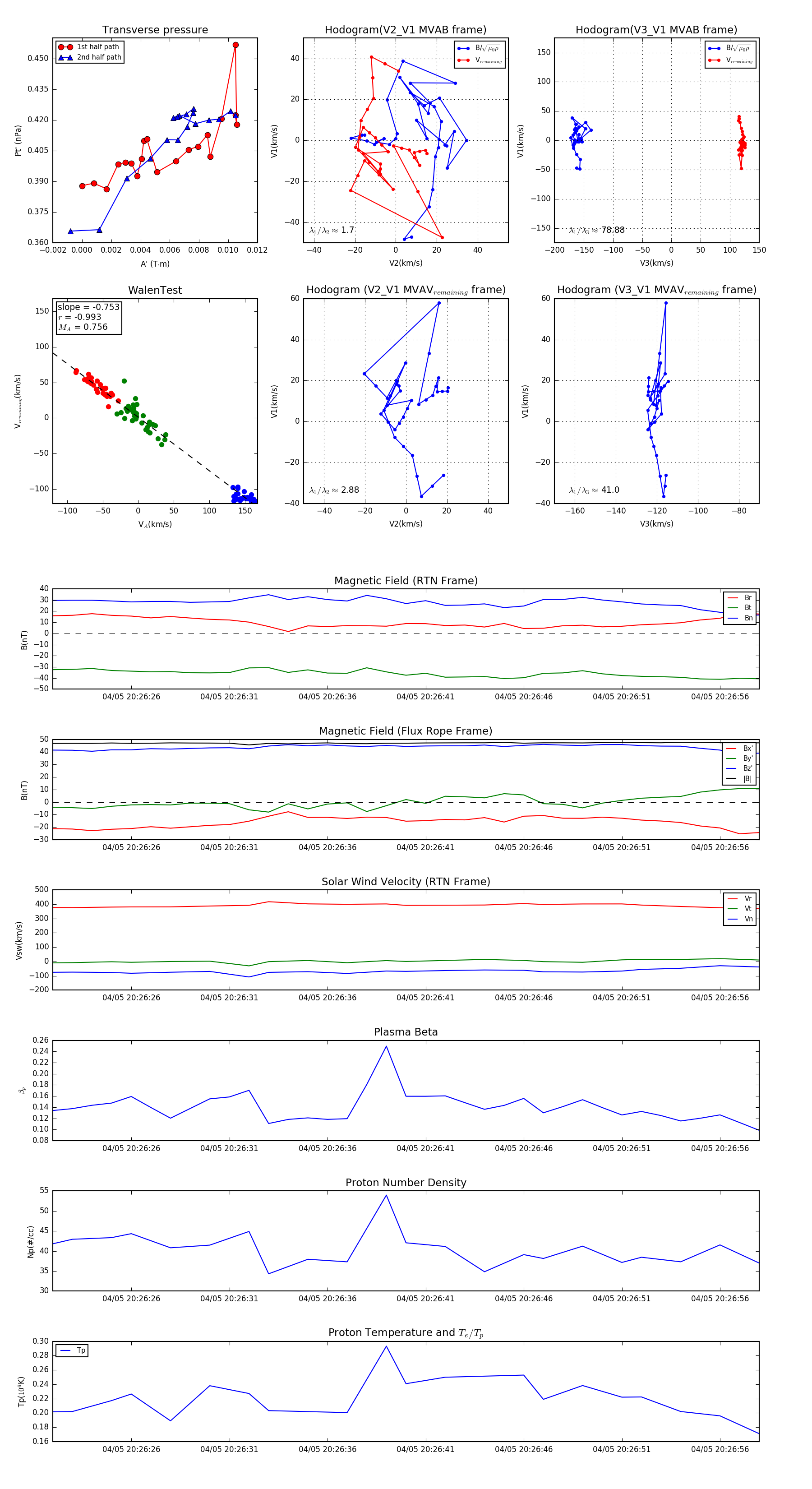
Flux Rope in 2024

Flux Rope Event 2024-04-05 20:26:22 ~ 2024-04-05 20:26:58 (37 seconds)


plot