HOME   LIST
‹–   –›

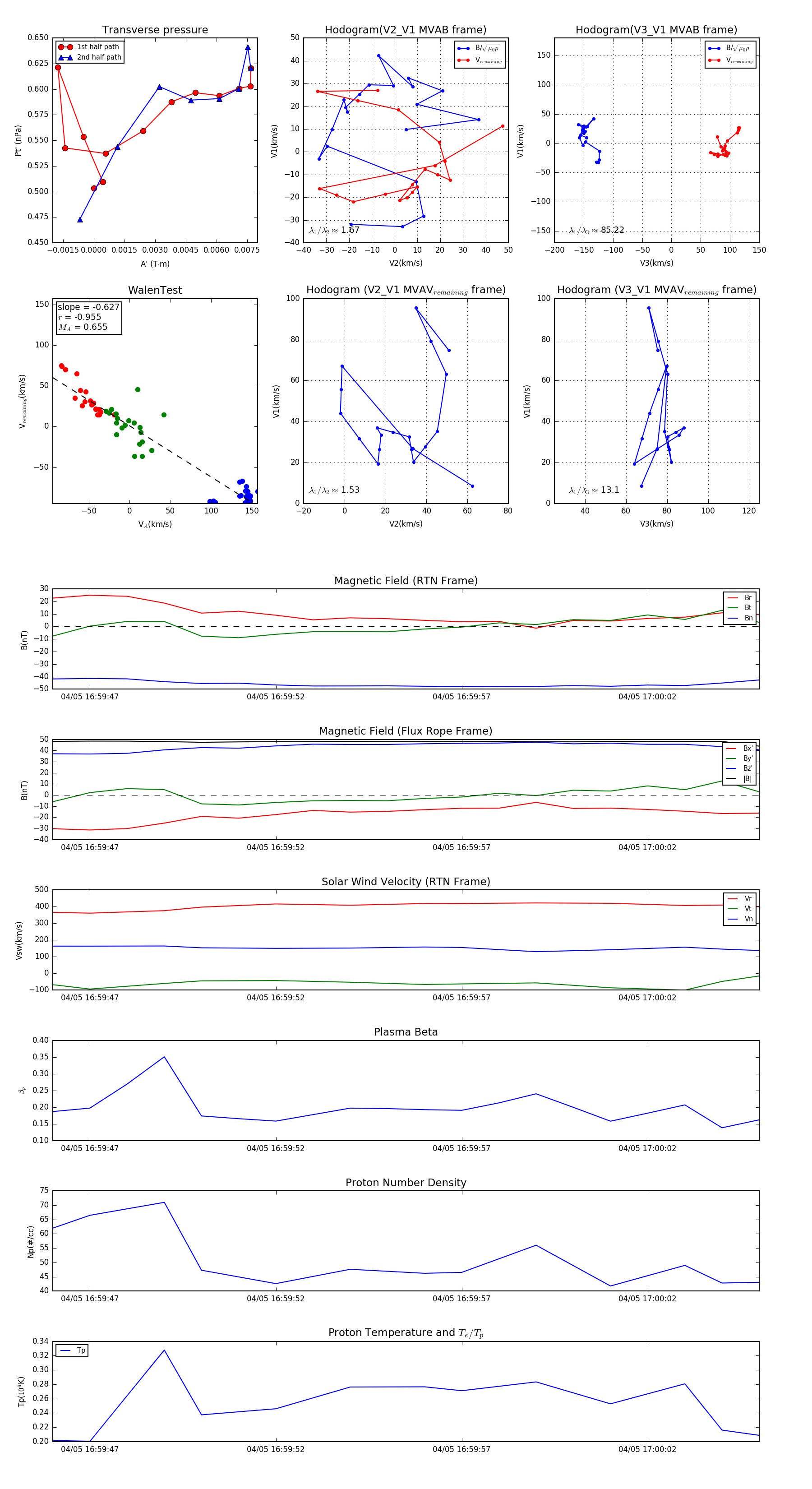
Flux Rope in 2024

Flux Rope Event 2024-04-05 16:59:46 ~ 2024-04-05 17:00:05 (20 seconds)


plot