HOME   LIST
‹–   –›

Flux Rope in 2024

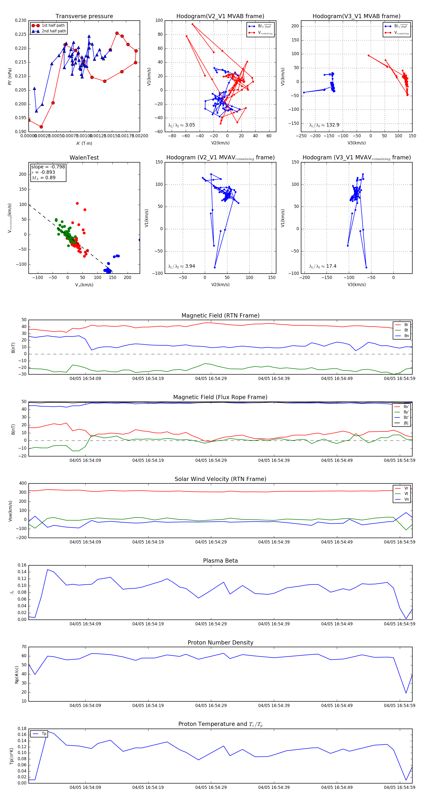
Flux Rope Event 2024-04-05 16:54:00 ~ 2024-04-05 16:55:01 (62 seconds)


plot