HOME   LIST
‹–   –›

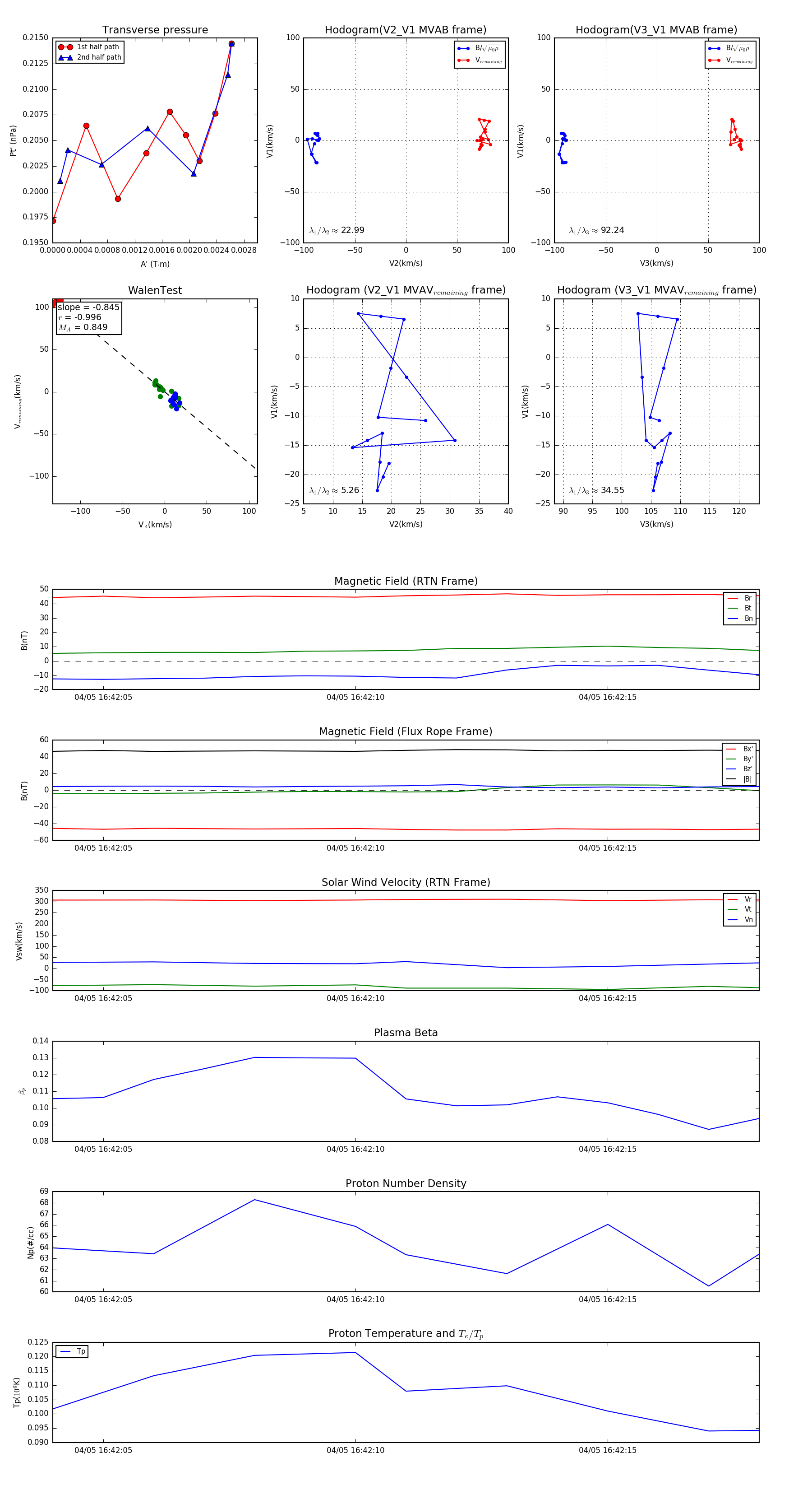
Flux Rope in 2024

Flux Rope Event 2024-04-05 16:42:04 ~ 2024-04-05 16:42:18 (15 seconds)


plot